11月意外险性价比排名榜,一家老少都适用!(小顽童/护身福/小米综合意外/大护甲)
意外事故,你说常不常见?
小到摔伤碰伤、猫抓狗咬;
大到车祸空难、洪水火灾,每天都会上演。
谁能遇见意外?谁能避开意外?没有人敢打包票,这世界太不安全了。
那意外险当然也很重要了,居家必备良品。

本文将分为两大部分,前文教会你如何挑选一款适合自己的意外险,小白必读;
下半部分则是2020年11月份意外险排名榜,可以选择性阅读。
第一部分
一、意外险原理
1、意外险的定义
意外险,顾名思义,就是遭受意外伤害,保险公司就要给咱们补偿。
那什么是意外?
大师兄,你这不是废话吗,谁不知道意外啊???
请大家冷静,还真不是人人知道,意外险的定义是:
外来的、突发的、非本意的非疾病的客观事件。
常见的交通事故、游泳溺水、触电、烧伤烫伤、摔伤切伤、高空坠物等,
都是可以通过意外险获得赔付。
但是自杀、斗殴、突发重病等事故,意外险不会赔的。
还有中暑、猝死等看似意外,实质也是身体原因造成的,也不会赔。
不过,猝死不赔这点确实影响不好,引发纠纷不断;
所以,现在不少意外险也附加了猝死保障,大家可以重点留意此类产品。
2、意外险的分类
看似简单的意外险,也有五花八门的分类。
如果按照保障时间来看,可分为:
一年期意外险:买一年保一年,价格便宜,保障实用,几百块就可以拥有上百万保障。
此类产品非常成熟,各家保险公司都有;我们想买就买,第二年想换就换;99%的家庭都适合此类意外险。
长期意外险:长期交钱,长期保障,往往搭配重疾险捆绑销售;此类产品由于不方便直接对比,价格会严重虚高,我并不推荐。
如果按照保障用途,也会分为一般意外险、旅游意外险、航空意外险等。
这并不重要,了解自己的需求,选择合适的产品就好。
二、意外险的保障责任
那么,我们意外受伤后,意外险会怎么赔呢?
意外导致的伤害后果就那么几种:死了、残疾了、花一笔费用去看医生。
所有一款合格的意外险,必须要包括三项基本责任:
意外身故、意外伤残、意外医疗
我们来逐一分析:
1、意外身故
很容易了解,如果因为意外死亡,就直接赔付保额,合同结束。
你这份意外险100万保额,就赔你100万;50万保额,自然就赔50万。
这个保额当然越高越好,尤其对于上有老,下有小的我们来说。
普通一年期的意外险,买100万保额也不过一年几百块,绝对值得买。
但是,某一些号称百万身价的长期意外险,会在这里挖一个巨坑!

这类保险通常让你每年交几千的保费,连续交够20或30年,就可以保你到70、80岁等。
比如以下一款产品:

看起来无所不保,实际上,只有在特定的意外身故,才能赔100万!
举几个例子:
自驾车、网约车、飞机等意外身故,可赔 100 万
但是走路,被车撞身故:赔 10 万
失足坠落,意外身故:赔 10 万
所以,一定要特别留神,远离此类玩文字游戏的保险。
2、意外伤残
如果因为意外导致伤残,可以根据伤残等级,获得不同比例保额赔付。
这是意外险的独有功能,以某款100万保额产品为例:

伤残分为1至10级,
如果是最严重的 1 级伤残赔 100% 保额,赔你100万;2级残疾,就赔90万,依次递减。
但是坑又来了!
还是那些所谓的百万身价意外险,它们往往只会保障全残责任!
什么是全残呢?
也就是 281 种伤残中最严重的几种,例如植物人状态、双眼缺失、全身瘫痪等。
假如车祸断了一条腿,一毛钱都不会赔!因为没有达到全残级别!
或者是直接从100万保额缩水到10万保额,赔给你!
最令人气愤的是,此类百万身价保险还非常贵;
我一年交了几千的意外险保费,断了一条腿,你一分都不会赔!
保险公司,我真的是猜不透你......

3、意外医疗
因为意外而死亡或残疾,毕竟是小概率事件,
最常用到的肯定意外医疗,我们去医院的医疗费用,保险公司可以报销。
意外医疗责任,会有三点直接关系到可以报销多少钱:
医疗保额:就是一年最多可以帮你报销的钱,自然越高越好
报销范围:和医保一样,意外险也会有报销范围,能够报销医保目录外费用最好
报销比例:有些产品可以报销100%的费用,有些只能报80%
以上三项是意外险最核心、最基本的责任;
任何有一项偷工减料,这产品都是垃圾,坚决远离!
除此之外,现在意外险还会有一些附加保障,这是加分项。
我们可以着重留意猝死保障、儿童意外险的监护人责任(熊孩子闯祸也可以赔)、
老人意外险的骨折额外保障等就可以了。
三、如何挑选一款意外险?
大师兄我曾多次说过:
你买错保险,一是因为你不懂保险,二是你不清楚自己的需求。
上面就让你搞懂了意外险,但是明白自己需求会更加重要。
你本来只想买台车代步,却被一阵忽悠买了台越野车,可不太好。
但这点上,各人有各人的需求,大师兄只能尽量给你一些参考意见。

如果你正值壮年,是家庭顶梁柱;
那么意外身故/伤残保额,对你很重要;
建议50万起步,100万标配,反正很便宜。
意外医疗相对没那么重要了,如果你还有医疗险的话。
想要高保额,可以在不同公司搭配购买,但留意部分产品会对最高保额会有限制。
在附加保障方面,建议可以特别留意猝死责任,这类情况越来越常见了......
不过如果你看重身故保障,我是更建议买定期寿险。
不管是病死,还是意外死,定寿都可以赔,绝对是背负家庭责任的中年人士必备良品:
如果你想为家里孩子、老人买一款意外险;
意外医疗就是重点了,因为用到的机会比较大。
而意外身故/伤残保额,对于老年人意义不大;
对于小孩子来说,会有限制。
国家为了防范道德风险,保护孩子,有如下固定:
0-9 岁:身故赔付不超过 20 万,10-17 岁:身故赔付不超过 50 万
所以就算给 0 - 9 岁孩子买了 100 万保额意外险,如果意外身故,也只能赔 20 万。
不过孩子意外伤残赔付是没有限制的。
在附加保障上,可以留意疫苗责任、骨折额外责任、住院津贴等。
四、意外险的注意事项
购买任何保险,都不能单单了解保障责任后,就仓促下手。
购买意外险的注意事项,大师兄也总结了几个:
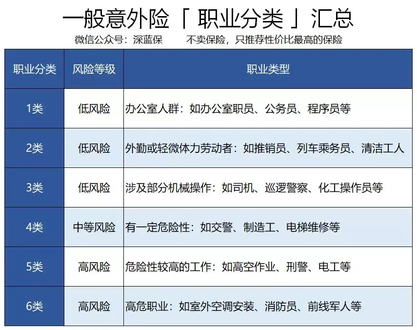
1、职业要求
意外险对健康没什么要求,只要能正常生活,一般都能购买。
但是对于残疾人群体,会有一定的限制,需要留意。
但与其他保险不同,意外险会对职业要求比较严格;
倒不是职业歧视,而是不同职业,发生意外的概率不同。
一般来说,意外险将职业划分为 1 - 6 类:

如果是拒保的高危职业,即使强行投保,将来也很容易引发纠纷。
在这一点上,可不能让你的业务员乱填你的职业。
2、特别约定和投保须知
买保险,我们要看产品的保障条款,
但是 特别约定 和 投保须知 也不能忽略。
以某款产品的特别约定为例:

这也就意味着:
如果登山旅游不慎意外失足坠亡,那么一分钱也不能获得赔付;
游泳溺水导致身故,只能获得一半的保额赔付;
此类事故,通常是骗保的重灾区,所以一些保险公司会特意除外。
介怀的朋友,避开此类产品就好。
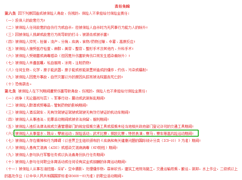
3、免责条款
免责条款就会写明哪些情况是不会赔的,买任何保险咱们都得认真看。
比如说以下产品:

其实,这些都是比较常规的责任免除,保险基本都会有;
咱们普通百姓不必太纠结,留意一些特别事项就好了。
比如说你去国外玩,那得买份旅游意外险,一般意外险只会保障中国大陆内;
如果你想玩潜水、跳伞等刺激运动,那得买一份可以保高风险运动的意外险。
以上就是大师兄多年来,对意外险的精华总结。
看似复杂,你一步步来,其实也不难。
要不然,再简单点:
你坚决远离长期意外险、返还型意外险,着重看一年期意外险产品;
根据自己需求,再通过三个基本保障责任,筛选出几款合适的产品;
最后根据职业要求、特别约定等,确定下最理想的它。
第二部分:
每个月初,bob体育半岛入口 实验室都会更新一次意外险榜单。
这次对比360款意外险后,挑选出最优秀的产品,大家可以放心选购。
本榜单主要分为 3 大部分:
- 儿童意外险榜单
- 成人意外险榜单
- 老人意外险榜单
简要结论如下:


小孩子缺乏风险意识,不仅活泼好动,而且对任何事物都充满了好奇,摔倒、擦伤、烫伤等意外很容易发生。
bob体育半岛入口 实验室精选出 3 款产品:


大保镖(少儿版)性价比很高,各方面保障也很全面。主要的优势和不足如下:

另外,支付宝上还有一款萌宝保,保障和大保镖很像,价格稍微贵了一点点,也是不错的选择。


华泰少儿护身福也是一款性价比不错的少儿意外险,保障也很全面。


有很多人喜欢大公司产品,bob体育半岛入口 实验室也找了一款很不错的产品。


对成年人来说,意外身故/残疾的保额至少 50 万起步,意外医疗在有医保的情况下,1 - 5 万左右就差不多了。
建议 18 - 65 岁的成年人,重点关注这 4 款:


我们更推荐 100 万版本的大护甲,整体性价比很高,bob体育半岛入口 实验室做了简要总结:


小米综合意外 2020同样是非常不错的产品,最大的特点是医疗报销条件好,它的优缺点总结如下:


考虑到老人身体没那么好,一次普通的摔倒,都有可能造成骨折。
不过老年人一般都退休了,没什么家庭责任。因此,建议重点关注意外医疗保障,而不是意外身故。


小米老人意外不仅能为自己父母投保,还可以为爷爷奶奶、外公外婆等亲属投保,非常灵活。


老人意外险也有性价比不错的大公司产品,比如护身福。

这款护身福在购买界面,也有显示是 “中国大地保险” 承保的,具体以投保界面为准。

太平洋好意保虽然上线不久,但是也受到了很多人的关注,我们总结了它的优势和不足:


国寿父母综合意外价格也不贵,保障也够用,简要总结如下:

75 岁以上老人可以考虑上面的小米老人意外,价格差不多,但意外医疗保障会更好。

意外险是一年期产品,产品变化非常快。
榜单里的产品,隔一个月后看,可能差异很大,大家一定要以投保页面为准,看准了再下手。
如果你还不了解如何挑选意外险,建议先看下:
保
新品测评
保险方案
热门文章
最新文章
85512
84521
84400
84054
83521
82145
81250
80125
78451
先生
女士
获取验证码







