2022年,目前为止,我比较推荐的 4 款保险(重疾险、医疗险、意外险、定期寿险)
最近更新:2022年9月21日!!!
更新内容:新增8款重疾险+3款意外险+2款定期寿险。
测评结果变化如下:
重疾险,首推还是“超级玛丽6号”,无变化。
百万医疗险,由原来的“医享无忧”更换为——蓝医保,这两款产品出自同一家公司,保障和价格基本一样。

意外险,由原来的“大护甲3号”更换为——“人保财险统护卫”,交通意外赔的更多。
定期寿险,由原来的“大麦2022”更换为——“定海柱2号”,价格更便宜。
2022年,全网“最新”的保险测评榜单来啦!
答应我,静下心来,花 5 分钟时间认真看看这篇文章,你买的保险绝对不会出错!
前情提要:这篇文章大师兄会及时更新,以保证保险产品的最新排名!
总有人问,现在最好的保险产品是哪些?
为了解决大家的困惑,大师兄使出了浑身解数,
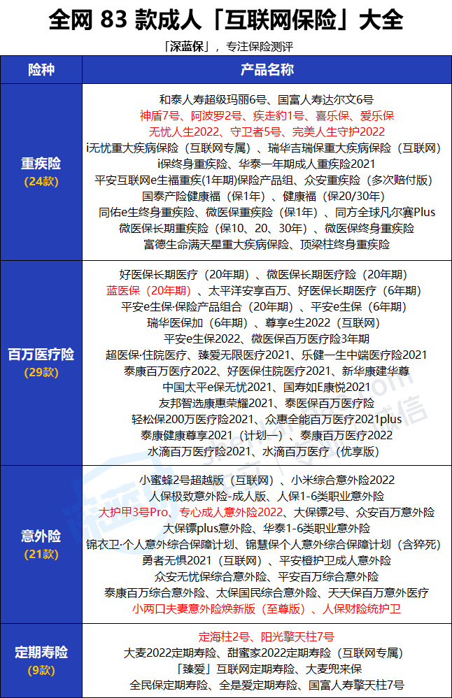
统计了支付宝、微信微保,以及其它平台共上新的 83 款互联网产品,并做了深度测评:

为了快、准、狠的找出当下最值得购买的产品,
大师兄找了两位同事与我一起投入到半岛电竞网站官网 中来,我负责测评标准的模型搭建,一位同事负责产品条款的比对,另一位同事负责产品的保障和保费的测算。
就这样,我们还前前后后搞了两个多星期。
不过,当最终结果出来的那一刻,一切都值得了。
关于保险测评,大师兄也绝对无愧于心。
废话不多说,我们直接来看文章目录:
一、互联网·重疾险篇
1、一款好的重疾险长啥样?
2、目前为止,我推荐“超级玛丽6号”

二、互联网·百万医疗险篇
1、一款好的百万医疗险长啥样?
2、目前为止,我推荐“蓝医保”

三、互联网·意外险篇
1、一款好的意外险长啥样?
2、目前为止,我推荐“统护卫”

四、互联网·定期寿险篇
1、一款好的定期寿险长啥样?
2、目前为止,我推荐“定海柱2号”

一、互联网·重疾险篇
首先,我们来聊聊饱受诟病的重疾险。
有人认为看大病买个几百块的百万医疗险就够了,几千上万的重疾险就是智商税;
有人认为重疾险这不赔那不赔,买的时候把你当上帝,赔的时候把你当无赖;
还有人认为买重疾险不如攒钱,没出险钱就打了水漂,攒的钱总归是自己的。
一直以来,关于重疾险的言论好像出奇的一致:“都是骗人的”。
不过,80%的人都搞错了重疾险的真正作用,它本质上并不是用来解决医疗费的问题,而是用来解决生大病没有收入来源,但仍然需要花钱的问题,比如说术后护理、日常开支、还房贷车贷等等。
所以,重疾险又言之“收入补偿险”,谁又能说重疾险无用呢?
而我们只是缺少辨别的方法,一款好的重疾险到底长啥样?
1、一款好的重疾险长啥样?
从业 6 年以来,大师兄累计测评过的重疾险少说也有几百款;
所以,一款重疾险是好是坏,只要简单看下保障和条款,就一目了然。
为了减少重复劳动,大师兄结合几年来的测评经验,制定了一套“优秀重疾险”的评定标准。
说句实话,如果你能吃透这张表,买重疾险就没人能忽悠得了你。
重疾险保些什么,保障怎么样才算好,重疾险的价格在哪个区间合适;有关重疾险的所有疑问,都浓缩在这张表里面了。

表格略显复杂,信息量也比较多,看不懂不要紧,大师兄 20 秒帮你拆解这张表。
我们先看表头,左边第一列为测评维度,主要围绕重疾保障、轻症保障、中症保障、其它保障、价格五个方面展开。
中间三列主要代表上述五个测评维度的 3 个标准,优势、标配、劣势。标配即为大多产品的共性;优势就是指个别保障会比标配更好,劣势的话,就是直接不推荐。
最后一栏备注,主要是解释前面的保障,可以起到辅助理解的作用。
表中的“/”指不存在更好的优势或更差的劣势。
每项保障,都有其对应的测评标准,一款优秀重疾险应当如此。
2、目前为止,我推荐“超级玛丽 6 号”
众多重疾险产品,既有人保、阳光一众大品牌产品,又有掌握流量命脉的支付宝、微信平台上的产品,而我为什么偏偏独宠“超级玛丽6号”?
原因很简单,因为它极度契合我的测评标准,而且青出于蓝而胜于蓝。
当然,是名副其实还是我胡吹大气,我们来共同论证这一结果。
大师兄会套用上面的测评模型,主要围绕三个维度:保额、保障(轻/中症、癌症多次赔、心脑血管多次赔)、价格一 一去做对比,所以,最后的结果一定能经得起推敲。
不废话了,我们赶紧开始吧!

一年期的重疾险直接被我 pass 了,因为这类保险只适合用来过渡和加保。
比如说,我们预算不足,或者之前购买的重疾险保额不高的情况下,一年期重疾险是个很好的替代品。
不过,一年期重疾险缺点也很明显,费率不固定,一年比一年贵;中途若身体变差或产品停售,可能再难购买。
所以,从长远考虑,条件允许的情况下,我们还是要优先选择长期重疾险。
下面来看另外 19 款长期重疾险的保障情况:
(1)保额——额外赔付
重疾险的基本保额一般都是100%,买50万赔50万。
但如果有“额外赔付”这项责任在,买50万能赔80万、90万,甚至100万。
这项保障怎样算好,其实也很简单,只要看两个方面:
一是保障期限,越长越好,
二是赔付比例,越高越好。
我们来看这些重疾险的具体保障情况:

毫无疑问,这项保障排名第一的是——超级玛丽6号。
60周岁之前,额外赔付100%,买50万能赔100万。
赔付力度绝对算得上目前重疾险市场上的第一梯度。
虽然达尔文最高也能额外赔100%,但在投保后的前5年,只能赔80%,相比超级玛丽6号,还是差了一点。
不过,60岁前能额外赔60%的产品,就已经很不错了。
我们也不能根据某一项责任就去判定一款产品的好坏;所以,继续来看其它保障的排名情况。

(2)保障——轻/中症
很多人关心疾病种类,觉得疾病越多,保障才越好。
但种类更多的只是营销噱头而已,相比疾病种类,我们更应该关注“高发疾病”。
比如,银保监会统一规定的 28 种重疾,理赔率就占据了 95%。
但对于高发轻/中症,银保监会只统一规定了 3 种:轻度恶性肿瘤、轻度脑中风后遗症、较轻急性心肌梗死。
至于其它疾病,每家公司都可以自由制定,疾病种类、赔付条件都可能不一样。
而依据大师兄过往理赔经验来看,高发轻/中症远远不止 3 种,而是多达 12 种。
来看众产品涵盖情况:

大多产品都是涵盖的,只有极个别产品缺胳膊少腿。
比如同佑e生,没有慢性呼吸衰竭,凡尔赛Plus、i无忧缺少慢性肾功能衰竭,这就意味着只有恶化到重疾才能赔付,无疑加大了赔付难度。
如果要在保障全面的这些产品中优中选优,我们可以进一步关注“赔付比例”,赔付比例更高的更值得选择。
比如超级玛丽6号的中症最高能赔付80%(60岁前额外赔20%),但守卫者5号最高只能赔60%。
不过,仅靠两项保障的对比,还是难以判断产品好坏,我们接着来看其它保障之间的对比。
(3)保障——癌症多次赔
根据保险公司往常的理赔年报来看,癌症的理赔概率占据了60%-90%。
所以,癌症既容易高发,又容易复发。
如果预算有条件的情况下,这项保障是绝对值得附加的。
这项保障保障好不好,主要看三个维度:保障范围、赔付比例、间隔期。

关于癌症多次赔付,19款产品中,排名前3的是:完美人生守护2022、和谐健康喜乐保、守卫者5号。
其中完美人生守护2022占据明显优势,间隔期是最宽松的一类,赔付比例也是最高的,能赔到150%,甩其它产品一条街。
不过,这里要强调的一点是,这项保障有两种赔付情况:
一种是“癌症多次赔付”,间隔期较长,但一次性赔的多;比如喜乐保这类产品,癌症-癌症间隔期要3年,但能一次性赔120%。
另一种是“癌症治疗津贴”,间隔期较短,但一次性赔的也少;比如超级玛丽6号这类产品,癌症-癌症间隔期只要1年,但每次只能赔40%。
这两种赔付条件,其实并没有绝对的好坏,只能说各有特色;因为我们不确定第二次癌症在1年后还是3年后发生的概率更大。
我们继续往下看,最后看综合保障,孰优孰劣。

(4)保障——心脑血管多次赔
心、脑血管疾病同样属于高发疾病行列,和恶性肿瘤并列为三大高发重疾。
结合过往保险公司的理赔数据,并咨询了大量专业人士,
我总结了重疾险保障中与之相关的几种疾病:
高发脑血管疾病:严重脑中风后遗症;
高发心血管疾病:较重急性心肌梗死、冠状动脉搭桥术、主动脉手术、心脏瓣膜手术。
如何辨别这项责任的好坏,也有两个维度:间隔期、赔付比例。

排名第一的是:“完美人生守护2022“,不仅间隔期是最宽松的一类,赔付比例也是最高的。
鹤立鸡群,妥妥的“优秀”。
不过,像其它产品:达尔文6号、神盾7号、疾走豹1号等,也都符合标配水平。
对于不能附加此项保障的产品来说,如:超级玛丽6号、凡尔赛plus,我们也不能一棒子打死,它们在额外赔付、癌症多次赔方面绝对是翘楚;所以,我们还是尽量要从保障的重要程度去角逐。
总之,这项保障能附加肯定是优势,不过也不能当做判断一款产品好坏的决定性因素。
(5)价格
说到价格了,大师兄再次申明一下:“保险并不是一分钱一分货”。
价格虽然与保障成正比,但并非越贵越好。
我见过 1 万块的重疾险保基础保障+身故;我也见过 7 千块的重疾险保基础保障+身故。
当然,如果有朋友看过我之前写的文章,我是不建议附加身故责任的,因为保费会直接加码 30%左右,不是很值当;如果想要身故责任,“重疾险+定期寿险”的组合方式会更划算。
买保险,我们都不想花冤枉钱;所以,只要保障不拉跨,价格越便宜越好。

表格太大,可能看不清楚,想要原表的朋友,也可以评论区留言或私信大师兄。
从上表可以看到:
保至 70 岁时,达尔文6号是最便宜的;50万保额,30年交,30岁男一年只要3390元,30岁女一年只要3090元。
保至终身时,超级玛丽6号整体来说更便宜;50万保额,30年交,30岁男一年只要5300元,30岁女一年只要4935元。
不过价格也会随着保障的变化而发生变动,在保障只有“重疾+轻症+中症”的情况下,超级玛丽6号略便宜;而如果在基础保障的前提下,再附加第二次重疾保险金,达尔文6号又会更便宜一些。
所以,具体怎么选,需要结合你的需求和预算。
买保险如果担心买贵,可以点击下方链接,简单做个保费测算,测一测需要花多少钱:

总结:关于重疾险的 5 个维度,19款产品均已对比完毕,我们来看最终的排名情况:

排名TOP5的为:超级玛丽6号、达尔文6号、疾走豹1号、神盾7号、完美人生守护2022。
其中,超级玛丽6号凭借:60岁前翻倍赔、中轻症高发病种齐全、癌症二次最高赔120%、价格便宜,强势拔得头筹。
虽然有极个别保障不是最好,比如癌症多次赔,完美人生守护2022最高能赔150%,而超级玛丽6号最高能赔120%;但从保障的重要程度以及整体性价比来看,超级玛丽6号确实是适合大多人投保的最优选。
当然,也会有朋友觉得超级玛丽6号没有“心脑血管保障”,算不上最好。
大师兄觉得,重疾险的保障责任多达八九项,并不是全部附加上才算最好,我们只要根据自身需求,把最重要的那几项买上就够了,而心脑血管多次赔在这几项保障中的重要性无非是垫底的,如果是家族有心脑血管疾病史,或者经常抽烟、熬夜的朋友,则可以重点考虑这项保障。
总之,如果仅凭这项保障的缺失就把超级玛丽6号剔除排行榜,那大师兄是一万个不服气的。
二、互联网·医疗险篇
百万医疗险,几百块撬动几百万保额,早就成了保险界的香饽饽。
不过,也迎来了一些朋友的困惑:
百万医疗只要几百块,凭什么重疾险要几千上万?百万医疗险和重疾险能相互替代吗?
有此疑问的朋友,大多是混淆了百万医疗险和重大疾病保险的作用。
首先,我们要知道,医疗险是实报实销的,哪怕保额有 400 万,你住院花了 50 万,也只能报销 50 万。
而重疾险,是一次性赔付保额,买50万直接赔付50万,作用在重疾险那 part 已经说得很详细了,主要是为了弥补由大病造成的收入损失。
医疗险用来报销住院医疗费用,重疾险用来弥补收入损失,互不影响,各司其职。
所以,医疗险和重疾险的关系,只能是互补。

1、一款好的百万医疗险长啥样?
医疗险需要关注的点比较多,如:承保年龄、保障时间、保障责任、报销范围、报销比例、价格等等。
大师兄也之制定了一套“评定标准”,老规矩,吃透这张表,买百万医疗险没人能忽悠得了你。

小小的一张表,浓缩的是百万医疗多项保障责任的测评标准。
同样的,左边第一列是测评维度,主要围绕:投保规则、保障内容、增值服务、续保条件、价格 5 个维度展开;不过价格众多医疗险都大差不差,大师兄不会侧重去比较,大家只要看看上表的价格区间,有个底就行。
中间三列就是 5 个维度的测评标准,标配就是一款产品该有的样子,优势在某些保障方面会比标配更好,劣势直接不推荐。
最后一栏备注,即是每项保障的综合详解。
表中的“/”指不存在更好的优势或更差的劣势。
一款好的百万医疗险,要胜在方方面面。
2、目前为止,我推荐“蓝医保”
蓝医保——大品牌太平洋旗下产品。
与之前大火的“医享无忧”本质上是同一款产品,承保公司都是太平洋健康,两者在保障和价格上也是一样的,只是在投保年龄上有细微差别。
蓝医保的亮点在于:保证续保20年,外购药100%报销,增值服务齐全。
不过,面对平安、国寿、泰康、友邦等多家公司的 28 款百万医疗险,蓝医保是如何杀出重围的?精彩就在后边。

我会按照测评模型里最重要的 4 个维度:基本保障、续保、外购药、增值服务;一 一去评比。
测评过程好比一场无硝烟的战争,刀光火石间便有了答案。
下面,我们一项项来看:
(1)基本保障
百万医疗险的基础保障有 4 个:住院医疗、特殊门诊、住院前后门急诊、门诊手术。

正常情况下,这四项保障是所有百万医疗险都必须涵盖的。
如果缺少了以上任何一项保障,那这款产品的基础保障直接就是不合格。

不过,对于这一要求,绝大部分产品是没有问题的,通过 29 款百万医疗险保障责任的对比,我发现只有两款产品存在保障责任缺失——京东安联臻X无限医疗2021和新华康X华尊,这两款产品都不含门诊手术。
以臻X无限医疗2021为例:

所以,这两款产品可以直接拉黑。
至于其它产品,都大差不差,我们也很难仅从“基本保障”找出所有产品的猫腻,我们继续来看其它维度的对比。
(2)续保条件
买了百万医疗险,最担心两个问题:
① 身体情况变差,一年比一年难买;
② 好产品停售,再难买到优秀的产品。
所以,续保条件就显得尤为重要了,有的产品能保证 20 年不间断续保,哪怕你中途健康变差或是出险理赔过。
针对续保条件,我们来看众产品保障排名情况:

29款产品,共有 12 款上榜。
其中能够保证续保6-20年的产品,都算是佼佼者;当然,保障时间肯定越长越好。
所以,我们要重点关注能保证续保20年的 5 款百万医疗险。
而在这 5 款产品中,略胜一筹的是好医保长期医疗20年期,因为即使20年后产品停售,也能免健告、免等待期投保本公司其它医疗险产品。

不过,再次投保的的产品,保障怎么样,还是个未知数。
产品的保障期限、价格,我们也都不知道。
所以,大家也不必太期待保险公司的这一承诺,还是要结合 20 年的续保条件,再看看其它方面的综合保障。
续保条件是衡量一款百万医疗好坏的重要维度,所以下面的对比,我们主要围绕这12款产品展开。
(3)外购药
一人得病,全家遭罪。
特别是得了大病,比如癌症,天价医药费对于一个普通家庭来说往往是无法承受的。
比如,被称为“乳腺癌救命药”的赫赛汀,一盒在2.5万左右;
再比如治疗肺癌的“安圣莎”,一个月的药品费就要将近 5 万。
虽然现在有些特效药已经进了医保,价格也打了折扣,比如安圣莎原价约 5 万,纳入医保后只要 1.5 万,但在医院不一定能买得到。
所以,现实情况就是很多昂贵的抗癌药,医保无法报销;进了医保的抗癌药,可能也购买无门;外购药贵且难买的问题还是没有得到解决。
而解决这一问题也很简单,那就是买份单独的“特药险”或者“带外购药保障的百万医疗险”。
所以,外购药对于百万医疗险的重要性就不言而喻了。
来看众产品关于外购药的保障情况:

可以看到,12款保证续保的产品,有一半没有外购药保障。
其中,还不乏几款长期医疗险,如:保20年的微医保长期医疗、泰康健康尊享2021;保15年的太平洋安享百万;保10年的新华康建华尊。
而在剩下的 3 款 20年百万医疗险里面,好医保长期医疗只能报销90%,平安e生保在确诊后,用药期限只有 3 年;所以,结合续保条件,这个环节胜出的是蓝医保。
一款好的医疗险,除了上述提到的保障性、续保条件、外购药,还要考虑增值服务,我们继续往下看。
(4)增值服务
常见的增值服务有:就医绿通、住院垫付、在线问诊、术后家庭护理、癌症特药院外配送等。
但增值服务一般不会在条款中体现,而是会展示在产品详情面。
不过,千万别瞧不起这项不起眼的保障,
如果有费用垫付:保险公司就能帮我们先行垫付住院费用或押金费用。
如果有就医绿通:相当于VIP通道,看病就医会有专人安排。
这两项也是一款百万医疗险最重要的增值服务,如果有的话,绝对是加分项。
来看 12 款保证续保百万医疗险的保障情况:

微医保长期医疗20年期没有就医绿通,平安e生保没有住院垫付。
而泰康健康尊享2021,是一款转保产品,增值服务与原保单保持一致,原保单有就是有,没有就是没有。
除这 3 款产品略有瑕疵外,其它都正常涵盖。
最终排名:关于百万医疗险的 4 个维度都已测评完毕,如果你还没有唯一答案,直接来看最终的排名情况:

结果也很直观,蓝医保凭借20年保证续保、外购药100%报销强势胜出;虽然保20年的好医保在续保条件方面比较突出,但外购药只能报销90%,略逊一筹。
另外在价格方面,蓝医保也略占优势。
当然,保险产品并没有唯一,适合自己的才是最好的。
比如年轻健康人群,还可以考虑6年期的好医保,满期续保无需审核,产品停售也能续保指定产品,而且 6 年共享 1 万免赔额。
再比如65岁以上想买百万医疗险的朋友,还可以考虑1年期的尊享e生2022,最高年龄 70 岁还能买。

所以,面对不同人群,产品的选择自然也是多样性的。
如果看了上面的介绍,还是难以做选择,不知道哪款百万医疗险更适合自己?可以点击下方链接测一测,帮你避开90%以上的坑:

休息区:文已过半,最难啃的两部分内容已经完结啦。
给自己点个赞,也“双击屏幕”给大师兄点个赞吧!码这么多字真心不易~~

好了,我们继续,下面就是较为简单的意外险和定期寿险了。
一口气读完,搞定自己的保险配置。
三、互联网·意外险篇
生活中处处有意外,大到飞机失事,小到猫抓狗咬......
但到底何为意外,你可能并不能说出个所以然来,觉得意外不就是意外吗?
突然被车撞了、突然生病死了、突然跌倒摔伤了......
其实也不无道理,不过在保险中,意外险有一套专业的判定术语。
那就是,必须同时具备且满足这 4 个条件:外界原因造成的、突然发生的、不是自己故意的、不是生病导致的。
比如常见的“交通事故、游泳溺水、触电、烧伤烫伤、摔伤、高空坠物”等都是满足意外定义的,如果发生以上意外,保险公司就会赔你一笔钱。
不过,也有一些不是意外的意外,被很多人误解,如:“猝死、中暑、高原反应”这种,看似意外发生的事情,本质还是由于个人身体原因导致的,并不满足意外的定义,所以保险公司是不会赔你钱的。
好了,理解了“意外”的定义,我们来看一款好的意外险是什么样子的。
1、一款好的意外险长啥样?
意外险有 3 个核心保障:身故、伤残、意外医疗。
也会有很多亮眼的特色保障,如:猝死、交通意外额外赔付。
这些保障怎样算好,大师兄同样制定了一套“评定标准”,看透这张表,拿捏意外险不在话下。

左边栏为测评维度,主要围绕投保规则、保障、特别约定、价格 4 个维度展开。
投保规则要尤其留意职业范围,因为意外险对职业有明确的划分;比如高空作业的建筑工人、地下采业的煤矿工人,出险概率高,自然保费也会贵出很多。
保障要看有没有伤残、猝死,还要看意外医疗的报销比例。
特别约定也是意外险容易埋坑的地方,主要看高空意外和溺水意外有没有限制。
当然,如果保障相差无几的情况下,价格就是决定性因素了。
中间三列是各项保障的测评标准,优势要比标配好,劣势直接不推荐。
最后一列备注,是为了让大家更容易理解每项保障的含义。
表中的“/”指不存在更好的优势或更差的劣势。
2、目前为止,我推荐“统护卫”
21款意外险群雄逐鹿,来看“统护卫”胜在哪里?
我会从意外险最重要的两个维度:保障、价格,分别去对比。

(1)保障——伤残/猝死
作为一款意外险,“身故、伤残”是最基本的保障。
但会有个别产品把伤残换成全残,一字之差,保障就是天差地别。
比如平安之前的某款产品:

这就意味着只有达到【双目永久完全失明、咀嚼,吞咽机能永久完全丧失】之类的全残项才能赔付;苛刻且不讲人性。
不过,好在这类产品基本上与世隔绝;像我筛选出来的这 21 款,全部都包含伤残责任。
所以,我们只要留个心眼就好了。

而关于身故,我们真正需要关注的是“猝死”责任,因为猝死并不属于意外,而是由疾病导致的突然死亡,并不符合意外险“非疾病的”这一条件。
不过,现在很多意外险都扩展了这一责任,如果意外险涵盖,那绝对是加分项。
我们来看看,21款意外险,哪些是含“猝死责任”的:

共有 14 款产品上榜,其中并列第一的 6 款产品表现不错,猝死保额最高都能赔付 50 万。
当然,还是那句话,不能以某项责任的好坏论英雄。
我们继续来看其它维度的对比,结合综合保障,获取最终的排名。
至于本轮未上榜的产品,就直接出局,没有继续比对的资格。
(2)保障——意外医疗
新品测评
保险方案
热门文章
最新文章
85512
84521
84400
84054
83521
82145
81250
80125
78451
先生
女士
获取验证码
相关文章




