十三款定期寿险对比分析,怎么选?(瑞泰瑞和/小蘑菇定寿/安创未来定寿/优爱宝/房贷保)
对普通人而言,一个完善的保障计划不外乎:意外险、重疾险、定期寿险、医疗险。其中,定期寿险最容易被忽视,却是深蓝君最喜欢的保险产品,没有之一。
鉴于最近又有新产品上市,深蓝君也测评了十几款产品,感觉有必要再和大家聊聊定期寿险。今天主要内容如下:
- 定期寿险,真的需要买吗?
- 2017年14款定期寿险横向测评
- 如何挑选一款定期寿险?
一、定期寿险,有啥用?
关于定期寿险,业内有句话形容得十分贴切:买给家人的爱与责任。
设想一个场景,某一线城市三口之家,老公是家庭经济支柱,妻子主要精力放在家庭,房贷车贷150万元,万一老公不幸发生风险,那房贷、子女抚养、赡养老人的义务就全留给了妻子。

如果此时有高额的定期寿险做支撑,虽然人不在了,但家庭经济状况并不会受到影响,不用担心房子被银行收回、子女和老人都能得到妥善安置。而目前市场上的定期寿险,30岁男性100万保障,保障20年每年才1000多,实乃居家必备。
据此,深蓝君也总结了一句:人活着,自己来尽责;离开了,定期寿险代你尽责。
但就这样一种保障功能非常强的产品,却被大家忽视了。究其原因,是因为很多朋友对于定期寿险的认知,还不是那么清晰。
疑问一:我已经买了50万的终身型重疾险,含有寿险责任,还有必要买定期寿险吗?
终身型重疾,本质还是侧重于重疾险,而非寿险。绝大部分终身重疾险,重疾和身故是共享保额的,万一得重疾赔了50万,身故就没得赔了。想用终身重疾险中的寿险来覆盖家庭责任,本身就是有风险的。
疑问二:我已经买了100万的意外险,还需要定期寿险吗?
意外险和定期寿险,责任略有重叠,但不可相互替代。
- 身故责任:意外险只保因意外导致的身故。而定期寿险对疾病或意外导致的身故均可保障。
- 伤残责任:意外险可保障因意外导致的1-10级伤残,而定期寿险仅保障全残(即1级伤残)。
还有一些其他的问题,这里我们就不一一列出了。
总结一下:定期寿险是纯保障型产品,保障目的明确,较小的保费支出就能获得较大的保额,是所有保险产品中最能体现保险温度的产品,深蓝君强烈建议大家配置。
二、热销定期寿险横向测评
目前市场上,基本每家公司都会推出自己的定期寿险。深蓝君通过对十几款热销定期寿险的对比分析,从中选出了5款高性价比的产品来做测评,为大家优中选优,为了方便大家对比,也加入了一款终身寿险。
- 瑞泰人寿瑞和定期寿险
- 横琴人寿优爱宝定期寿险
- 华贵人寿擎天柱定期寿险
- 上海人寿小蘑菇定期寿险
- 弘康人寿弘康大白定期寿险
- 华贵人寿擎天柱终身寿险
- 中韩人寿爱家保定期寿险(支付宝)
- 国华人寿房贷保定期寿险(支付宝)
- 安联保险安创未来定期寿险
- 新华i守护定期寿险
- 人保精心优选定期寿险
- 同方全球挚爱优选定期寿险
- 同方全球简爱定期寿险
- 平安幸福定期寿险

如图,定期寿险责任简单,本次测评的几款产品差异并不大,具体选择侧重点如下:
- 如果健康问题较多,就可考虑瑞泰瑞和定寿、擎天柱定寿,健康告知相对比较简单;
- 如果想将保障杠杆做到最高,可考虑30年缴费的擎天柱定寿、小蘑菇定寿;
- 如果从事比较高危的职业,可以考虑瑞泰瑞和,投保对职业无限制;
而终身寿险,绝大多数家庭都不适合配置,后文将作具体说明。下面我们来具体测评产品。
1、瑞泰瑞和定期寿险

瑞泰瑞和定寿,自上线以来就确定了定期寿险的标杆位置,是目前国内最有竞争力的产品。
- 健康告知少:对健康要求最宽松的定寿产品,乙肝大三阳、小三阳,甲状腺结节都能买;
- 不限职业:不论军人、警察、高空作业等任何职业,均可投保;
- 保障时间长:最长保到88岁,满足部分朋友想保障更久的需求;
- 免责条款少:3条免责,市场之最;
这款产品,对于北上广深、浙江、江苏的朋友,线上最高可投保150万,非常适合为有大额房贷的家庭经济支柱投保:

2、擎天柱定期寿险

这是华贵人寿给小雨伞定制的一款产品,我们可以看到,这款产品借鉴了瑞泰瑞和的优点,同时做了一些改进。整体来讲也是一款非常不错的定期寿险。
- 健康告知少
论健康告知的宽松程度,瑞泰瑞和第一,擎天柱就排第二。我们对比二者之间的差异:

和瑞泰瑞和相比,擎天柱定寿多了几个限制:脑外伤严重后遗症、器官移植、严重肝病。
关于严重肝病的定义,我们查了一下:
【乙肝大三阳、转氨酶高于正常值2倍以上,丙肝、酒精性肝炎、肝硬化、肝功能衰竭、丁肝、慢性活动性肝炎。】
所以,乙肝病毒携带、小三阳、转氨酶低于正常值两倍,这些都可以投保擎天柱定寿。
虽然健康告知没有瑞泰瑞和宽松,但与市场同类产品比较起来,还是非常有优势的。
- 缴费时间更灵活,费率更低
相对瑞泰瑞和,多了保障10年的选择,缴费期间最长可以选择30年缴费,进一步提高了保障杠杆。同时,擎天柱定寿的费率,也做到了市场的极致。
不过,有一点要注意,这款产品的投保职业是1-6类,经确认下类职业是无法投保的:
【防暴警察、特种兵、空军、前线军人、特技演员、高空杂技演员、拳击运动员、旷工、矿井下人员、爆破及制造人员、高风险液体生产工(比如硫酸、硝酸)、火药制造工、部分高空作业人员、潜水工作人员。】
整体来讲,擎天柱定期寿险同样是一款非常不错的产品,深蓝君看到了小雨伞的诚意,保险行业是蓬勃发展的行业,能致力于好的产品定制,我觉得这是对行业进步的推动,值得点赞。
3、小蘑菇定期寿险

小蘑菇定寿,是上海人寿的产品,据说刷新了女性定期寿险的价格新低。
深蓝君测算保费后发现:与擎天柱定寿相比,有的维度费率确实更低,比如30岁保到70岁。但30岁保30年这个维度,又比擎天柱定寿价格要高。因此,保费优势其实并不明显。
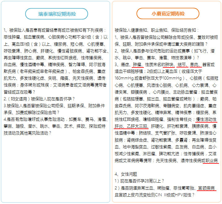
另外,小蘑菇定寿的健康告知明显更严格。如下,我们对比了小蘑菇和瑞泰瑞和定寿。

如图,对于肿块、结节、息肉、宫颈疾病等这类女性高发的疾病,都是不能投保的。所以,更低的费率只针对更健康的用户。健康状况比较好的朋友,可以尝试。
总体来看,因为健康告知、投保职业、免责条款等要求比较严苛,小蘑菇定寿,和瑞泰瑞和以及擎天柱定寿比起来,还是有一定的差距的。
4、横琴人寿优爱宝、弘康大白定期寿险
这2款产品前段时间都比较火,但现在看来竞争优势不大。投保职业均限定在1-4类,健康告知都没有瑞泰瑞和、擎天柱宽松,这里就不过多展开了。对这两款有偏爱的朋友可以去官网了解更多产品信息。
三、定期寿险 vs 终身寿险
在测评表格的末尾,我们加入了擎天柱终身寿险,目的是给大家厘清一个认识上的误区。
有些朋友觉得:定期寿险只保几十年,到期人还活着,保费就白交了。而终身寿险保一辈子,任何时候离开家人都能获得一笔钱,不是更划算么?

对此,深蓝君想说:选择定期寿险或终身寿险,有两个条件很重要:
- 个人对保额的需求
- 预算
拿文中开篇的例子来看,150万的家庭责任,持续20年,那么,这位家庭经济支柱对保额的需求至少是150万,保费如下(按30岁来算):
- 如果买擎天柱定期寿险:2145/年;
- 如果买擎天柱终身寿险:20850/年;
可以看到,价格差距还是挺大的。如果已经为自己和家人配备了完善的意外、重疾等保障,还有预算来支撑每年2万的保费,那就可以考虑配置终身寿险。否则,如果贸然选择一份低保额的终身寿险,保额完全不足以抵御风险,那还谈什么财富传承呢?
从本质上来看,终身寿险是保障+储蓄的结合。你交给保险公司的钱,一部分拿来做保障,另一部分保险公司拿去做投资,以支付那笔“必然”的身故赔付。而定期寿险则是纯保障型的产品,可以做到非常高的杠杆。
所以,深蓝君还是强烈推荐普通家庭购买定期寿险,终身寿险由于杠杆低,普适性并不强。以我们过往的案例来看,就算很多高净值的用户,也会通过定期寿险和终身寿险的搭配,加大保额,增强杠杆作用。
四、具体如何选择定期寿险?
深蓝君觉得一款好的定期寿险,一定是保障足够好,核保足够宽松,比较容易买到。所以瑞泰瑞和定期寿险、华贵人寿擎天柱定寿,都符合我对好产品的定义。

如果存在肝部疾病、或者属于高危职业、或者想要保障时间更长:
那么瑞泰瑞和是比较不错的选择,不仅大三阳可以购买,而且真正的不限制投保职业,想买就能买到。最高可以保障到88岁,远超国人平均寿命,对大部分人可以理解成保障终身了。
如果追求极致性价比:
如果想追求极致性价比,擎天柱定期寿险是比较好的选择,可以选择30年缴费,这样杠杆更高,或者对于目前创业的朋友,可以选择高保额保障10年,都是比较灵活的方式。
如果在意公司品牌:
瑞泰人寿是04年成立的,第一家总部在北京的合资寿险公司。而华贵人寿是2017年成立的保险公司,总部在贵州。深蓝君一直对新的保险公司持包容乐观的态度,归根结底是保险公司在国内受着严格的监管,而且保险保障基金制度等一系列法规,保证了人寿保单的安全性。
上面就是深蓝君对定期寿险的一些思考,仅代表我个人对定期寿险的认识。我们希望能够尽可能公正客观的对产品进行测评,具体选择哪款,大家可以结合自己的需求来定,买保险一定要适合自己才好。
建议大家选择定期寿险一定要覆盖自己的债务,北上广深等省会城市可以考虑100万,至少保障到60岁。其他的城市可以结合自身情况来决定。
希望今天的文章能够给你一些启发,更好的认识定期寿险这种深蓝君最喜欢的产品 :)
延伸阅读:
《谈谈我最喜欢的那类保险》
《谁适合买终身寿险?2017市场热销终身寿险测评》

新品测评
保险方案
热门文章
最新文章
85512
84521
84400
84054
83521
82145
81250
80125
78451
先生
女士
获取验证码
相关文章




