医保卡到底怎么用? 看病买药、门诊住院、异地就医、家人共用…你想知道的医保卡使用方法都在这了

大家的钱包里一定有这两张卡:一张是身份证,另一张是医保卡。
身份证的用法不必多说,我们参加考试、办证件办手续、坐飞机高铁……都离不开它;
但要是说到医保卡怎么用,却有非常多朋友一头雾水:
除了看病、买药,医保卡还能干嘛用?
我明明交了医保的钱,为什么医院说卡里没钱?
明明医保卡里有钱,为什么还要我额外掏钱?
……
大师兄专门翻了一圈知乎,发现有类似困惑的知友还真不少!
既然大家的问题这么多,大师兄索性就整理了一篇《医保卡用法大全》,
大家只要花十来分钟看完,就能搞明白:
开头很朴实,但内容很扎实,大师兄写得也很用心!
暂时没时间看的朋友,建议先点赞收藏,后面想看就不愁找不到了。
一、 医保卡到底是什么?怎么办理?
医保卡其实就是「社会保障卡」,现在医保卡和社保卡已经合并成了一张卡。
医保卡经过两次迭代,现在大家手里基本都是第三代医保卡了:
当大家交过医保之后,就可以申办一张医保卡,现在的办理方式也非常简单。
以大师兄所在的深圳为例,我们可以直接在「深圳社保」公众号上传身份证、社保照片回执号等信息,然后等10-12个工作日,拿到医保卡后,我们就可以在开卡银行激活卡片。
当实体卡到手之后,电子医保卡也会同步发放,我们在微信或支付宝就能直接领取。
要是去医院没有带实体卡,出示电子医保卡也同样可以报销结账,非常方便。
但是,有些朋友就很不解:
「我也交了医保、激活了医保卡,为什么看病时医保卡里没钱,只能刷支付宝/微信付账?」
回答这个问题之前,大师兄要先帮大家分清楚——自己交的到底是职工医保还是居民医保:
职工医保,每月由工作单位和个人共同缴纳,
其中我们自己交的那部分钱,就存在个人账户里,成为「个人账户余额」,
但有些城市的职工医保不设立个人账户,比如深圳职工医保会划分一二三档,
其中只有一档医保才有个人账户,二档和三档都只有统筹账户。
而居民医保都是交1年保1年,自己交的钱全部纳入统筹账户,医保卡里自然就没有余额。
那「统筹账户」和「个人账户」,两者区别大吗?
大师兄也做了个思维导图,不了解的朋友可以点开大图看一下:
统筹账户,简单来说就是医保的大池子,工作单位交的钱都会放到这里,
当大家有需要的时候,就可以从这里头“取钱”来用,
我们通常说的「医保报销」,其实就是指「统筹账户报销的钱」。
个人账户,相当于咱自己的“存钱罐”,我们每人交的钱存到这里,
只要是在医保允许的使用范围内,里面的钱都由我们自己支配。
话虽然是这么说,但在实际使用医保卡的时候,很多朋友还是遇到了不少难题:
「住院花了1万,怎么医保卡就报了7千?剩下3千怎么不让报了?」
「急性阑尾炎去了最近的小医院,居然不能刷医保卡?」
「我想刷医保卡买一些补脑的保健品,药店说医保卡报不了?」
下面,大师兄就来延伸一下:医保卡到手之后,到底应该怎么用?
二、 医保卡的用法,不清楚你就亏大了!
医保卡拿到手了,随便找个药房就能“刷我滴卡”了吗?
别急,想要正确地“刷我滴卡”,那大家就得搞清楚两个问题:
医保卡应该在哪用?哪些情况才能刷医保卡报销?
话不多说,接着往下看!
1、医保卡能在哪用?
大家拿到医保卡后,通常要在银行、医院激活后才能使用。
但是,医保卡不是“普通的银行卡”,随便找个便利店、小药房就能“刷我滴卡”。
因为医保卡只能在「医保定点医疗机构」以及「医保定点零售药店」使用,
那怎么才能确定我们要去的那家医院或者药店,是否属于医保定点单位呢?
教大家一个小办法,打开微信「国务院客户端」小程序就能轻松查到。
大师兄在这里以查询医院为例,为大家演示一下操作步骤:
在这个小程序上,大家可以查询自己附近的医院或者药店有没有开通医保电子凭证。
但要注意的是,有些城市规定,如果想要用医保报销医院看病的费用,需要先办好定点医院,否则就只能用个人账户里的钱结账了。
这里大师兄以广州为例,为大家演示一下怎么办理定点医院:
办理定点医院的时候,大家最好选择离住址近的门诊或医院,到时候生病看病也方便一些。
如果是想要买药报销,那我们直接到任意一家医保定点药店买药就可以了。
现在医院和药店基本都会在门口挂着「医保定点XX」的标识,非常好认。
比如药店门口,一般都会有医保定点药房的牌子,一目了然。
大师兄在这里也要提醒一下大家,医保卡在医保定点药店里「买买买」,只能用来「买药品」。
之前有新闻报道,某些医保定点药房,打出“可以用医保卡刷店里的生活用品、食品”的招牌招揽顾客,开发票时用相近价格的药品代替,从而实现用医保卡结算生活用品、食品的目的。
可能有些朋友会觉得:反正医保卡里的钱又取不出来,这种做法不是挺方便大众的吗?
大错特错!
实际上,在药店刷医保卡买生活用品,是一种「违法行为」!
在南京和哈尔滨的医保管理办法中,我们都能看到详细的规定:
显然,因为医保卡只能用于医疗用途,即便是医保卡个人账户里头的钱,也不可以「为所欲为」!
而且,医保是用来救命的,如果每个人都刷医保的钱来买生活用品,那医保大池子里的水就会越来越少,对我们每个人来说都是不利的。
2、怎么用医保卡报销医疗费?
其实,我们在刷医保卡的时候,就是在用医保报销了,那医保到底是怎么报的呢?
这就得先弄清楚2个问题:医保能报的范围有哪些?医保能报销多少?
大师兄先来聊聊医保的报销范围。
我们常说的「医保报销」,其实报销的是药品、诊疗项目和服务设施这三大目录内的费用;
至于医保目录外的药品,比如保健品、滋补药品,医保是报不了的,需要我们自己承担。
显然,即便是医保目录内的药品,医保也不全是100%报销的:
像甲类药,属于临床治疗必需、价格也不贵的药品,多数都能100%报销;
而可供临床治疗选择、效果更好、价格更高的乙类药,医保只能按比例报销。
诊疗项目也是同理,比如市场价多为1.5万-2.2万左右的胆道支架,北京和广州这种一线城市,医保也只能报销50%-80%的费用。
搞清楚医保三大目录之后,大师兄再帮大家分析一下医保能报销多少钱。
一般来说,医保的报销待遇和医保类型、就诊医院等级、具体人群相关,
比如职工医保的报销比例会高于居民医保,退休人员报销比例会高于在岗职工。
大师兄以北京为例,看看北京职工医保和居民医保的报销待遇区别:
可以看到,北京的职工医保和居民医保,都能报销门诊和住院的医疗费,
但在门诊看病时,职工医保的报销比例和起付线都要高于居民医保,
若是住院治疗,职工医保的报销比例要比居民医保高很多,最高能报99.1%。
光这么说,大家可能不大能理解:这北京医保,到底怎么报销?报销多少?
下面大师兄再用一个例子给大家演示一下:
北京大学生小王和北京IT打工人小刘,在北京同一家三级医院做阑尾炎切除手术,花费都在1.5万左右,其中:
● 小王有大学生医保(居民医保的一种),住院起付线可以减半,此次选的医院也是区属定点医院;
● 小刘有职工医保,因为是第一次住院,所以起付线还是1300元。
那两人各自能报销:
● 小王的医保报销:(15000 - 650)x 78% =11193 元
● 小刘的医保报销:(15000 - 1300)x 95% = 13015 元
最后小王和小刘各需要自己承担3807元、1985元,即职工医保通常比居民医保报销得更多。
另外大师兄也想提醒一句,医保的报销其实是有局限性的,不能报销所有的医疗费用;
又比如得了大病,需要用到进口药物,或者更先进的诊疗手段,医保可能报不了;
比如去年大火的抗癌药——CAR-T奕凯达,一针就要120万,一般家庭通常难以承受。
在这种情况下,保障相对更全面、能报外购药的商业医疗险就能成为医保的有力补充。
大师兄之前也分析过百万医疗险的挑选方式和热门产品,感兴趣的朋友可以点击下方链接看一下:
3、去外地看病,还能刷医保卡吗?
有些朋友可能需要去其他城市看病就医,但他们又会很纠结:
「我的医保卡拿去外地用,可以报销呢?」
大师兄的答案是「可以」,但有一个前提——去外地看病之前,要先办理异地就医备案。
如果没有办理备案就去外地看病就医,那能报销的钱会非常非常少。
目前,办理异地就医备案的渠道有很多,比如当地医保局公众号或官网、小程序、打电话(区号+12333)、医保局柜台等。
最方便的方法,是在微信搜索「国家异地就医备案」小程序,点击“异地就医备案申请”按钮,然后根据指引往下操作就好。
在这个过程中,大家还需要注意2点:
● 当地是否开通网上备案:如果没有开通小程序备案,可以在当地医保局官网或公众号办理,或者直接去线下医保局柜台办理。
● 确定就医医院:只有纳入异地直接结算网络的医院,异地就医时才能刷医保卡结算。大家可以在“国家医保服务平台”(点击:国家医疗保障局)进行查询。
现在,大部分三甲医院都纳入了异地结算网络,非常便利。但为了保险起见,大家最好再次致电要去的医院,确认一下是否支持结算。
三、 医保卡里的钱很多,能不能给家人用?
对大多数朋友来说,医保卡通常只有在看病买药的时候才会用到,里面的钱就越攒越多,用不完,又没办法提取出来,能不能给家人拿去用?
大师兄询问了身边很多朋友,也翻找了过往很多读者留言,发现大家通常以这2种方式,和家人「共享医保卡里的钱」:
实际上,只有第一种方式才是合法的,也就是和家人绑定「医保家庭账户」。
下面我们来详细分析一下。
1、绑定家庭账户后,家人才能共享个人账户余额
其实,现在很多地方都允许「医保家庭共济」,有些也叫「医保家庭共享」。
简单来说,就是在当地医保政策允许的情况下,我们职工医保个人账户里的钱,可以和配偶、父母、子女共享。
但这并不代表家人可以直接刷我们的医保卡,而是要绑定家庭账户后,家人才能使用我们的个人账户余额。
大师兄也专门整理了10座城市的医保卡家庭账户绑定规则,大家可以点开收藏一下:
也就是说,和家人绑定医保家庭账户之后,家人去医院看病就医,刷医保卡的时候,医药费会直接从我们个人账户的余额里扣掉。
具体是怎么操作的呢?大师兄以深圳上班族小王和小张两夫妻举个例子:
小王是深圳一档医保,个人账户余额有1万多元;妻子是深圳二档医保,没有个人账户。
于是,小王在微信上绑定了妻子的个人信息,具体操作如下:
绑定之后,妻子去医院看病时刷她自己的医保卡结账,告知收款人员「走家庭通道付款」,就能直接从小王的个人账户上扣钱,非常方便。
当他们的孩子出生后,小王又以同样的方式绑定了孩子的少儿医保信息,后面带孩子去医院看病,同样也可以使用小王个人账户的余额。
不过,每座城市的医保家庭账户的绑定方式和具体要求可能会存在差异,大家如果有不清楚的地方,可以拨打「区号+12333」询问当地的社保局。
2、没有绑定家庭账户,家人不能直接刷我的卡!
目前,全国还有很多城市还没有正式落地「医保家庭共享」政策,也就是暂时还不支持和家人共享我们的医保卡个人账户余额。
那能不能让家人直接拿我们的医保卡去刷,或者我们上药店刷自己的医保卡给家人买药呢?
这种做法叫做「医保卡外借」,是会摊上事儿的!
(1)医保卡直接给家人用,是法律禁止的!
在没有绑定医保家庭共享的情况下,直接把自己的医保卡交给家人拿去刷,在法律上属于「骗保」。
这在《社会保险法》第88条,有明确说明:
可以看到,这种行为被查出之后不仅要退回保险金,还要接受罚款。
除此之外,如果我们的医保卡被家人用过之后,可能会让自己无法正常享受医保报销待遇。
换句话说,一旦把自己的医保卡给别人冒名使用、重复报销甚至“套现”,持卡人和使用者不但要退回相关费用,在3-12个月的时间里都无法照常使用医保卡,得不偿失。
(2)家人的医疗记录在持卡人头上,可能会影响保险!
医保卡是实名制的,会记录持卡人的就诊信息。如果家人拿我们的医保卡去看病、买药,那他们的医疗记录就会登记在我们的医保卡上,成为我们的病史。
在买保险之前,保险公司会通过健康告知询问我们的身体状况、既往病史。如果与健康告知不符,可能就无法投保;如果忽略这一点直接买,那日后也可能无法顺利理赔。
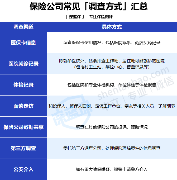
可能很多朋友不了解,在出险申请理赔时,保险公司会对我们过往的就诊记录、体检报告、医保卡使用记录等资料做全盘调查。要是查出我们有未如实告知的身体异常或“慢性病病史”,一般会直接“拒赔”。
大师兄顺便整理了一些保险公司常见的理赔调查手段,大家可以看一下:
再加上,现在是大数据时代,只要保险公司想查,通常没有查不到的信息。
如果大家想进一步了解保险公司的调查方式和手段,也可以看大师兄往期整理过的文章:
或许有些朋友会质疑:「医保卡信息、体检记录,都属于我的个人隐私,没经过我的同意,保险公司凭什么调查?」
其实,在我们投保的时候,就已经对保险公司进行了“调查授权”,通常在投保须知可以看到这样一条标注:
这意味着,保险合同一旦签定,保险公司有权从多种渠道调查我们的医疗记录。
说了这么多,或许大家还是会有点迷糊。那大师兄再用一个简单的例子来说明一下:
小明直接拿哥哥的医保卡到药店买痛风药物,相关记录就会登记在哥哥的名下。
一个月后哥哥想买 达尔文6号 重疾险,但健康告知中有问到痛风,那哥哥会面临2种情况:
① 如果如实告知:那哥哥就无法通过产品的智能核保,买不了达尔文6号。
② 如果隐瞒或忘记告知:成功投保,但日后万一出险,被保险公司查出,可能就会存在理赔纠纷。
所以,在还未开通/绑定医保家庭账户之前,大家最好不要让家人直接拿自己的医保卡去用,避免为自己买保险、理赔埋下隐患。
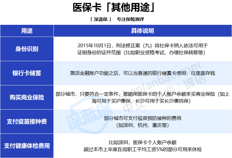
四、除了看病买药,医保卡居然还有这些妙用!
医保卡也是「社会保障卡」,不但可以用来看病买药,还可以用来领取养老金、失业金、生育津贴等。
大师兄稍微整理了一些医保卡的其他妙用。如果大家还知道更多用途,也欢迎帮忙补充。
除此之外,有些城市还可以直接提取医保卡个人账户的钱,比如芜湖,芜湖的社保局在每年6月和12月进行结算,个人账户里超过3000元的部分会直接打入银行卡。
北京在2022年9月1日前已经存入医保专用存折中的个人账户资金,北京参保人今后仍然可以随时提现使用。
另外,有些城市还拓展了医保卡的城市服务,可以用医保卡搭乘公共交通、到图书馆借书等等。
五、常见问题答疑
医保卡基本是人手一张,但并不是每个人都真正了解医保卡。大师兄也收集了很多关于医保卡的疑问,在这里为大家做个解答!
1、医保卡外借过,还能买保险吗?
前面大师兄也讲到,医保卡外借过,那别人的医疗记录就会登记到自己头上,那会影响买保险吗?
这一点我们要分不同情况来看:
可以看到,如果只是普通的感冒、急性肠胃炎之类的小毛病,健康告知基本不会问到,买保险一般不会受到影响;但其他情况,则相对棘手一些。
如果实在想买某款产品,保险公司有人工核保渠道,同时也支持医保卡外借核保:
那我们也可以按照保险公司的要求,提交以往的体检报告,证明医保卡的医疗记录与本人健康状况无关,本人符合产品健康告知的要求,或许可以顺利投保。
不过,每家保险公司的核保要求、宽松程度都不太一样,大家在投保之前,最好先问清楚自己想要投保的那家保险公司。
总而言之,为了避免出现「自己身体健康却无法正常买到保险」的尴尬情况,大家千万千万不要把自己的医保卡外借他人使用。
2、医保卡弄丢了,怎么补办?
医保卡一旦丢失,会存在被人盗刷的风险!
所以,大家要在第一时间申请医保卡挂失,然后再重新申领。
大师兄以重庆医保卡丢失申领为例,为大家简单列一下挂失步骤:
① 在「重庆人社」App 首页点击「社会保障卡挂失」;
② 挂失后,再点击「社会保障卡申领」按钮,填写个人资料;
③ 提交申领资料后缴费,可以邮寄到指定地址,在此期间随时可以在App上查制卡进度。
要注意的是,在医保卡挂失期间,电子医保卡也会同步暂停使用,要等新卡激活之后才能恢复正常。
3、去医院没带医保卡,怎么办?
一般有两种办法:
① 如果有提前开通电子医保卡,可以在医院刷电子医保卡结账。
② 如果医院目前还不支持使用电子医保卡,那就只能自己先掏钱结账了;
但要注意整理好医疗费用发票、门(急)诊病历、病历费用清单、出院记录或出院小结之类的资料,后面到结算医院或当地社保局窗口进行报销。
4、工作地公司交了医保,老家还有必要交医保吗?
2020年9月,国家医保局发布医保参保指导意见,明确原则上只能由一个地方交医保。
按这种说法,如果工作地和老家同时交医保,就属于重复参保,大家只保留一个医保就够了。
一般来说,职工医保的报销比例要高于居民医保,待遇也更好,所以大师兄更建议大家保留职工医保就好。
5、辞职后没有工作,生病还能用医保吗?
辞职期间可以以灵活就业身份交职工医保或城乡居民医保,那在此期间生病了,医保也能正常使用。
但要是医保缴费中断了,不巧又生病住了院,那医保是报销不了的。
为了防止出现这种情况,建议大家可以配置一份医疗险,即便辞职后医保断缴了,医疗险也能帮忙报销一部分医疗费。
6、听说“3个月不交医保,医保卡里的余额会被清空”?
一张图可以回答这个问题:
新品测评


保险方案
_副本.jpg)


热门文章



最新文章




先生
女士
获取验证码
相关文章


