关注微信
客服热线: 400-081-0388

外地看病做好这件事,医保最高报销90%

叶厚露竹
1.8K
前言:生在故里身在异乡是我们的生活写照。在他乡不小心生病了,不要拖着等回老家看;办理了异地就医,在外地看病也有不错的医保待遇。

生在故里

身在异乡

是我们的生活写照。


在他乡不小心生病了,不要拖着等回老家看;

办理了异地就医,在外地看病也有不错的医保待遇。

点击下方视频,了解具体情况吧:


以下为文字版精简内容

办理方式如下:

1、 小程序

① 在微信搜索:“国家异地就医备案“小程序② 点击“快速备案”,按照个人实际情况填好信息并提交

既可以给自己备案,也能帮别人备案,一般 2 个工作日内就能备案成功。

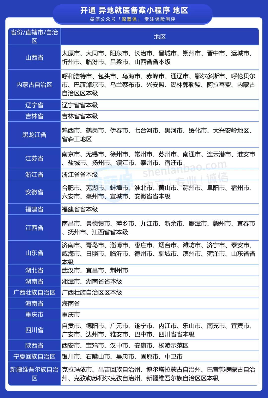
截止到目前,全国已经有 125 个地区可以通过这种方式备案。以下为地区详情:

如果没有也不要着急,还有很多地方可以通过官方公众号或者邮箱备案,具体可以打 12333 咨询。


2、 社保局

个别地区实在没法在网上备案, 就需要回老家社保局跑一趟,也可以找亲戚朋友代办 。

带好身份证、社保卡,提交备案申请表,当天就能办好。

备案完之后,可以直接在小程序上查询是否备案成功:

一旦备案成功,就可以实现异地医保报销了。

这里要重点提醒下,大部分地区异地就医只能报销住院急诊的费用,只有少部分地区才可以报销普通门诊

如以下地区:

京津冀:北京、天津、河北
长三角:江苏、浙江、安徽、上海
西南五省:四川、云南、贵州、西藏、重庆


另外,如果你就医的医院没有纳入异地联网定点机构,是不能直接刷医保卡的!要自己先垫付医疗费,再回参保地去报销。

关注大师兄,任何社保和保险问题,都能帮你解决


保险一路上,道阻且长。

莫慌,有大师兄陪着你,有坑也踩不了。

欢迎给我私信或评论,我会尽我所能为你解答~

- THE END -
字数:594
来源: 转载
【免责声明】作者在本站所发布的文章仅代表作者本人观点,与本站无关。本网站对文中陈述、观点判断保持中立, 不对所包含内容的准确性、可靠性或完整性提供任何保证。请读者仅作参考,特此声明!如有侵权内容请联系:hegui@zhuanxinbaoxian.com。
热门产品榜
重疾险
意外险
医疗险
寿险
储蓄险
大力水手
核保友好、有机会享更优费率
80851
超级玛丽13号
同种重疾二次赔、核保宽松
80151
达尔文11号
可选疾病额外赔、癌症/心脑血管
79523
i无忧3.0
大保司、核保宽松
69852
阿基米德
重疾补偿金、大公司品牌
69025
哪吒1号
重疾不分组、恶性肿瘤赔付间隔短
68891
超级玛丽真多次
可选重疾额外赔80%、重疾多次
68741
完美人生7号
女性特定疾病保障、癌症保障好
68542
妈咪保贝爱常在
重疾保额高、恶性肿瘤赔付间隔短
68045
青云卫5号
重疾额外赔60%、少儿特疾赔付
68005

先生

女士

获取验证码

您想咨询什么险种?
重疾险
定期寿险
医疗险
意外险
年金险(终身寿)
帮我定制
免费预约
我同意接受 [个人信息使用授权]。 您提供的个人信息用于我司后续致电进行保险产品介绍及投保协助,我们不会泄露给任何第三方或其他用途。
Baidu
map