光武1号守卫盾重疾险,健康告知严格吗?不符合健康告知怎么办?
保险不是你想买,想买就能买。要是过不了健康告知,再好的产品也可能跟我们无缘。
光武1号守卫盾重疾险,还没上线就迎来了广泛关注。
深蓝君也早早研究了一番,可以说,它确实是一款性价比很高的产品,有需要的朋友值得考虑。
不过,产品虽好,但也不是所有人都可以买的,还得看它的投保规则和健康告知。
今天,深蓝君就带着大家一起来看一下,光武1号守卫盾重疾险,健康告知究竟严不严格?不符合健康告知又该怎么办?
主要内容如下:
- 光武1号守卫盾重疾险,健康告知严格吗?
- 不符合健康告知怎么办?
- 光武1号守卫盾重疾险,保障回顾
一、光武1号守卫盾重疾险,健康告知严格吗?
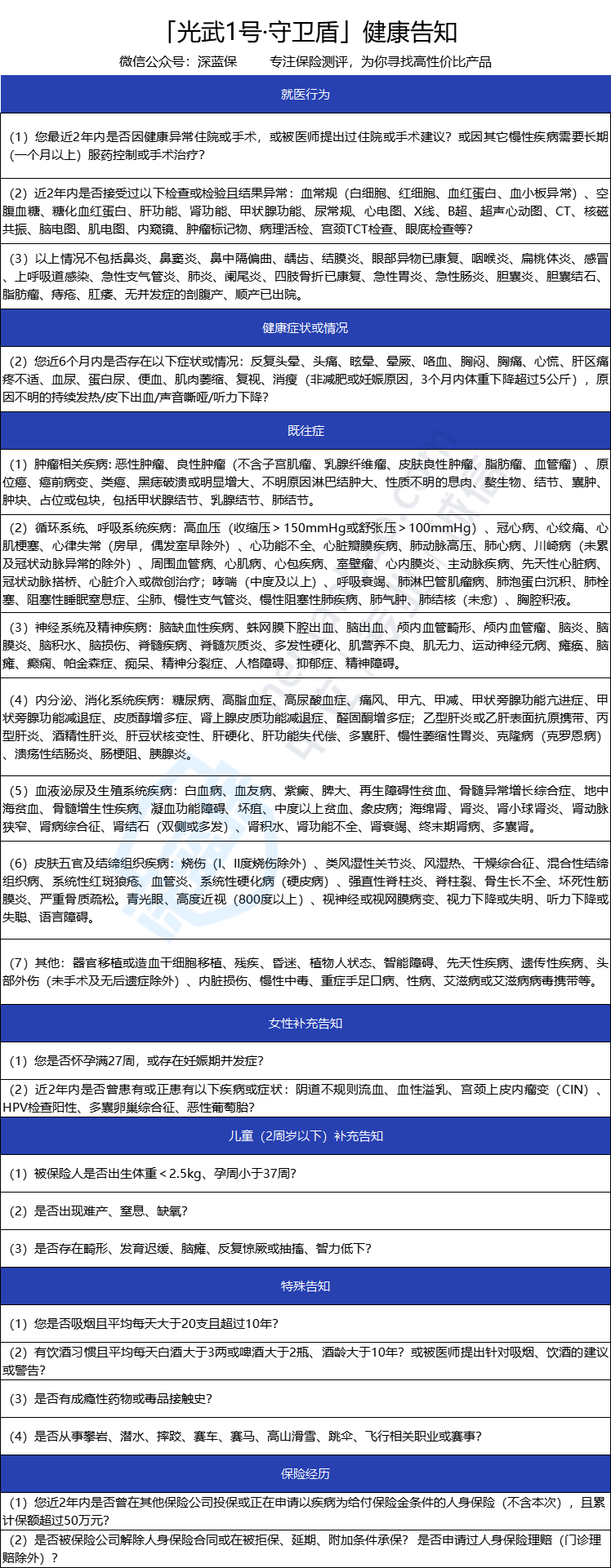
我们先来看一下这款产品的健康告知:

光武1号守卫盾重疾险的健康告知主要询问到了就医行为、健康症状或情况、既往症、女性补充告知、儿童(2周岁以下)补充告知、特殊告知、保险经历这几方面。
可以看到,光武1号守卫盾重疾险的健康告知还算比较严格,需要告知的疾病也比较多,还询问到了吸烟史、饮酒史等。
因此,大家在投保这款产品时,建议仔细阅读健康告知,避免日后理赔麻烦的出现。
二、不符合健康告知怎么办?
有的朋友可能会问了:为什么医生说没事,保险公司却要求这要求那都要告知?
有这种差异,是因为:医生关心的是现在要不要治疗,而保险公司关心的是未来会不会出事。
所以,买保险其实就是申请保险,要回答保险公司设置的一系列的问题,符合规定,才有资格买。
那么,要是不符合健康告知,又该怎么办?
接下来,深蓝君就来给大家讲讲。
其实健康告知只是第一道门槛,要是不符合健康告知,还可以试试智能核保或人工核保。核保通过后,也有机会买。
由于光武1号守卫盾重疾险还未正式上线,我们暂时不演示这款产品的核保过程。
1、智能核保
现在很多人都会通过手机买保险。要是不符合健康告知,还能通过手机进行智能核保。
以 30 岁的小张为例,她体检查出乳腺结节,如果只看健康告知,是没办法买的。
但通过智能核保,符合一定条件后,可以正常承保。具体操作步骤如下:

可以看到,智能核保非常方便快捷,只要根据自己的实际情况选择,就能快速得到核保结论,且不会留下拒保记录。
这里也要提醒大家:健康告知没有问到的疾病,即使智能核保中仍然有这一项,以健康告知为准,不用再核保。
2、人工核保
由于每个人的情况不一样,在实际操作中,智能核保可能没办法解决,这时我们还可以试试人工核保。
人工核保就是把病历、检查单等资料上传给保险公司,会有专门的工作人员审核,一般 1 - 3 天就会出结果。
同一种疾病,每家保险公司的核保结论不同,有的会加费承保或拒保,有的则会正常承保。
所以,大家可以同时选几款产品提交核保申请,选择核保结论最好的进行投保。
在智能核保列表中,点击最下方的 “其他”,就可以找到 “人工核保” 的入口,具体如下:

在实际投保的过程中,还有很多细节要注意,具体可以参考下面这篇文章:身体有异常,买重疾险怎么通过健康告知?-bob体育半岛入口 (surgenepal.com.com)
三、光武1号守卫盾重疾险,保障回顾
最后,我们再来回顾一下光武1号守卫盾重疾险的保障详情,具体如下:

可以看到,光武1号守卫盾重疾险的保障责任可以分为必选责任及可选责任两部分。
必选责任只有重疾保障一种,可选责任比较丰富,有中症、轻症、恶性肿瘤扩展保险金、心脑血管疾病扩展保险金、身故/全残、被保人豁免,还是很丰富和实用的,大家可以根据自己的需要进行选择。
Hello,这里是bob体育半岛入口 旗下的测评账号,为保险半岛电竞网站官网 而生~
在这里,不仅可以还原你手中保险的真实面目,每日更会有最新、性价比最高产品介绍!
以下精华文章,尽是深蓝君总结多年的从业经验后创作而成;
在买保险之前看一看,绝对可以帮你省下几万的冤枉钱!
保险购买攻略:
- 普通人买保险应该避开哪些坑?
- 婴幼儿买什么保险?
- 想给父母买份保险, 哪个险种比较好?
- 卖保险的都看不起支付宝好医保?为啥?
- 保险哪种最好?如果预算有限,只买一种保险,买什么最合适?
- 百万医疗险只要几百块,凭什么重疾险要几千上万?医疗险不能替代重疾险吗?
全网高性价比保险半岛电竞网站官网 :
新品测评
保险方案
热门文章
最新文章
85512
84521
84400
84054
83521
82145
81250
80125
78451
先生
女士
获取验证码
相关文章




