完美人生守护2021重疾险健康告知严格吗?
完美人生守护2021,是信泰人寿推出的一款重疾险。
它是一款单次赔付重疾险,轻症、中症及重疾都能额外赔付,还保障了10种少儿特疾病和2种高龄特定疾病,可选癌症2次、心脑血管疾病2次及身故/全残责任,保障很实用,价格不贵,适合追求高性价比的朋友购买。
不过,最近有些朋友问到深蓝君:这么好的产品,真的容易买到吗?它的健康告知究竟严不严格?
今天,我就带着大家一起来详细了解一下完美人生守护2021的健康告知。
主要内容如下:
- 完美人生守护2021,投保需要告知什么?
- 完美人生守护2021,健康告知严格吗?
一、完美人生守护2021,投保需要告知什么?
完美人生守护2021,一共有7条健康告知,包含近2年的治疗或检查、近6个月症状或情况、女性补充告知、女性补充告知、其他补充告知和保险经历7项内容。
- 近2年治疗或检查

这里需要注意一下询问的时间。如果近2年存在治疗或检查,或因慢性病服药一个月以上,都需要进行告知。
乍一看,似乎挺严格,毕竟在日常生活中,发生点小病小痛也是很正常的。不过,大家并不用过度担心,像鼻炎、感冒、上呼吸道感染、急性胃炎这种常见疾病,属于例外事项,不会影响投保。
- 近6个月症状或情况

这项告知询问了被保人近6个月的症状,目的在于了解和掌握被保人的身体健康情况,规避一些可能出现的风险。
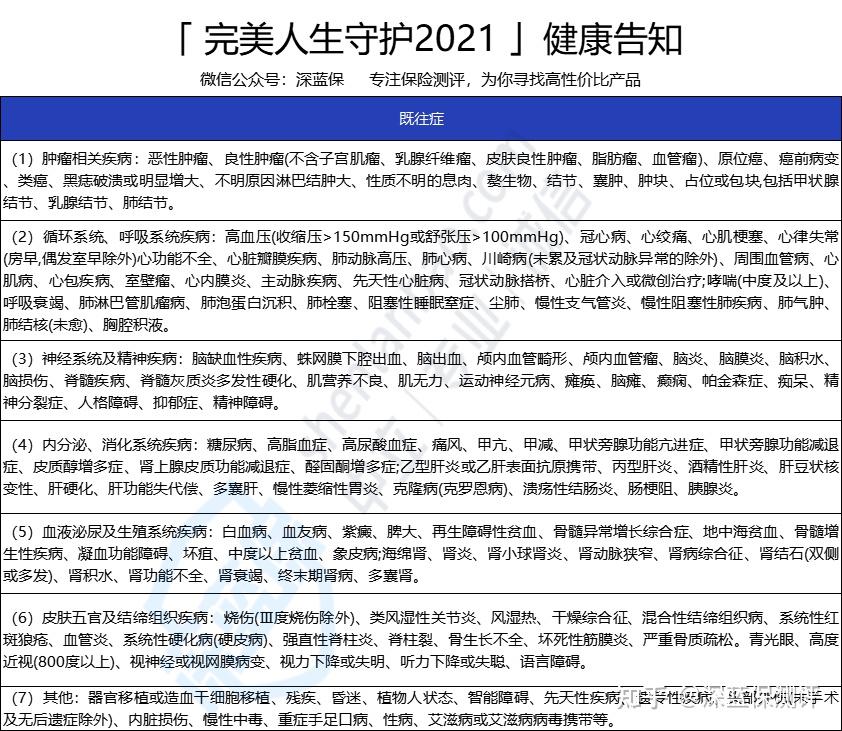
- 既往症

这项告知询问的是既往症,覆盖了肿瘤相关、循环系统、神经系统及精神疾病、内分泌及消化系统、血液泌尿及生殖系统、皮肤五官及结缔组织、其他等方面。
这部分的内容比较多,但大家不同担心,只要根据自己的实际情况,如实告知即可。
- 女性补充告知

这项是针对女性的补充告知,如果正处于怀孕或曾出现过多囊卵巢综合征等疾病,也是需要告知的。
- 儿童补充告知

这项告知主要针对2周岁以下的儿童。可以说,从出生到2周岁之间,是一个观察期。这个期间,宝宝身体正在发育,各项身体机能并不完善,容易出现各种问题。
因此,保险公司也要求额外告知。
- 其他补充告知

这项告知包含吸烟史、饮酒史、高危运动从事情况等,如果被保险人存在这些情况,对于保险公司而言,风险也就更高了,因此也需要告知。
- 保险经历

这一项告知主要是为了确认被保人是否存在骗保等情况。
二、完美人生守护2021,健康告知严格吗?
总的来看,完美人生守护2021的健康告知并不宽松。
不过,大家不必过度担心。这款产品有智能核保,如果存在健康告知中的情况,可以先进行智能核保,不通过也不会留下记录。
最后,深蓝君还想强调一句:健康告知非常重要,一定要重视。投保时也要如实告知,避免日后理赔出现麻烦,甚至赔了夫人又折兵。
Hello,这里是bob体育半岛入口 旗下的测评账号,为保险半岛电竞网站官网 而生~
在这里,不仅可以还原你手中保险的真实面目,每日更会有最新、性价比最高产品介绍!
以下精华文章,尽是深蓝君总结多年的从业经验后创作而成;
在买保险之前看一看,绝对可以帮你省下几万的冤枉钱!
保险购买攻略:
- 普通人买保险应该避开哪些坑?
- 婴幼儿买什么保险?
- 想给父母买份保险, 哪个险种比较好?
- 卖保险的都看不起支付宝好医保?为啥?
- 保险哪种最好?如果预算有限,只买一种保险,买什么最合适?
- 百万医疗险只要几百块,凭什么重疾险要几千上万?医疗险不能替代重疾险吗?
全网高性价比保险半岛电竞网站官网 :
新品测评
保险方案
热门文章
最新文章
85512
84521
84054
83521
82145
81250
80125
79854
78451
先生
女士
获取验证码
相关文章




