光明至尊终身寿险怎么样?值不值得买?
现在很多人都有将来老了之后不想和子女挤在一起,有去养老院跟同龄人一起住的打算。
最近就有人私信深蓝君问有没有提供养老院服务的保险?
还真的有!
光明至尊终身寿险就是可以对接养老社区的,很多有养老需求的朋友都会对光明至尊终身寿险感兴趣。
今天深蓝君就来跟大家聊一聊“光明至尊终身寿险”,看它值不值得买。
主要内容如下:
- 光明至尊终身寿险保障什么?
- 光明至尊终身寿险收益高吗?
- 光明至尊终身寿险适合谁买?
- 总结
一、光明至尊终身寿险保障什么?
光明至尊终身寿险是由光大永明人寿承保一款增额终身寿险。
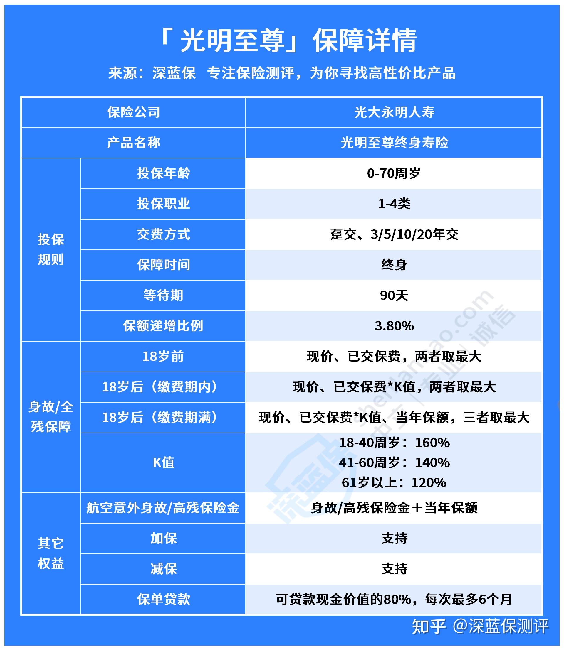
关于光明至尊终身寿险的保障内容,深蓝君专门整理了一个表格,方便大家查看:

根据上表我们来具体分析以下光明至尊终身寿险的保障详情:
1、投保规则:
- 投保年龄: 出生满30天-70周岁
- 保障期间: 终身
- 交费期间: 趸交、 3/5/10/20年交
- 保费要求: 最低保费为5000元,且为1000元的整数倍
这里需要注意的是,光明至尊终身寿险的投保职业比较窄,只支持1-4类的职业投保,像警察、消防员等中高风险职业人员就买不了。
2、保障内容
不仅提供了基础的身故/全残保障,还附加了航空意外身故或者高残的保障,可以额外给付当年度的基本保额。
这就相当于免费给我们一份航空意外险了,非常适合经常出差或者国外旅游的朋友。
3、灵活度方面
光明至尊终身寿险是支持减保、减额交清和保单贷款的,能够满足被保人对资金灵活性的需求。
如果在保障期内急需用钱,可以申请减保或者保单贷款获得一笔钱来解决我们短期内资金短缺的问题。
如果后期经济收入有所提高,想要增加保额的话,也可以通过加保的方式提高收益。
4、附加服务方面
光明至尊终身寿险对接养老社区服务是它非常特色的地方,当我们的总保费达到30万,就可以入住中高端养老社区,享受到现代化的养老生活。
具体来看:
l 保费 ≥ 30 万:享有旅居养老优先权,可以到光大对接的多个旅游居住地小住一段时间,适合打算在退休后去各地游山玩水的朋友。
l 保费 ≥ 100 万:不仅可以申请旅居养老,还享有长居养老优先权,可以在固定的养老社区长期居住,饮食、医疗都能得到照顾。
总的来说,光明至尊终身寿险的保障还是挺全面的,而且还能对接养老社区,对有养老需求的人来说是很不错的。
当然除了保障内容之外,我们最关心的还是光明至尊终身寿险的收益高不高,接下来我会详细演示给大家,可以继续往下看。
二、光明至尊终身寿险收益高不高?
我们从上面的保障详情也能看到,光明至尊的保额是按3.80%的比例逐年递增的,这个比例在同类产品中还是比较占优势的。
下面我们来测算一下光明至尊终身寿险的具体收益情况,举个例子:
以30岁男性,5年缴费期,每年交20万,初始保额为71.2万为例,下面我们来看它的具体收益:

由上表的收益演示可以看到,在投保的第6年,现金价值超过了已交保费。
50岁的时候现金价值高达173万,大约是已交保费的2.4倍。
到70岁的时候现金价值将近345万,差不多是已交保费的5倍之高!
因此,从上表的收益演示来看,光明至尊终身寿险的收益是比较可观的。
看完光明至尊终身寿险的保障内容和收益之后,相信不少朋友都有想入手的冲动了,深蓝君建议大家还是先别急,继续看看后面说的光明至尊终身寿险究竟适合谁买。
三、光明至尊终身寿险适合谁买?
大家不要光被光明至尊终身寿险的保障内容和收益吸引到就冲动购买,我们也要考虑它的高保费等问题,所以它并不适合所有人购买的,那光明至尊终身寿险适合谁买呢?
- 想退休后入住养老社区或者是有规划高品质养老生活需求
光明至尊终身寿险最特色的地方就是它可以对接中高端的养老社区,所以它是比较适合有高品质养老需求的群体。
- 有资产传承、对接信托的需求
光明至尊终身寿险的身故金可以指定给不同受益人,比例也可以提前约定好,避免身故后的遗产纠纷,实现财富精准传承。
如果保费达500万,还可以设立保险信托,制定个性化的财富传承方案。
- 已配齐基础的人身保障类保险
遵循“先人身后理财”的原则,我们的人生安全才是最重要的,要先买好重疾险、医疗险、意外险和寿险这些基础保险再去考虑光明至尊终身寿险。
- 有一定经济实力,能够接受长期缴纳较高的保费
光明至尊终身寿险有比较好的附加服务,所以它的保费也不会很便宜,需要我们有一定的经济基础。
总的来说,我们买好基础的人身保障保险之后,还有一笔闲钱就可以用来投资自己将来的高品质养老生活或者是资产传承。
四、写在最后
以上就是“光明至尊终身寿险”的所有内容啦,总的来说光明至尊终身寿险的保障内容和收益还是不错的。
特别是可以对接中高端的养老社区,这对于有高品质养老需求的人群来说是非常不错的选择。
如果你不知道自己该买哪一款保险,欢迎随时私信深蓝君,预约1v1咨询,深蓝君会根据自己从业多年的经验,为你提供具体、中肯的方案和建议。
Hello,这里是bob体育半岛入口 旗下的测评账号,为保险半岛电竞网站官网 而生~
在这里,不仅可以还原你手中保险的真实面目,每日更会有最新、性价比最高产品介绍!
以下精华文章,尽是深蓝君总结多年的从业经验后创作而成;在买保险之前看一看,绝对可以帮你省下几万的冤枉钱!
保险买前必读:
- 一家人的保险怎么买?给家里人买保险,如何才能不踩坑?(内附小孩+老人+家庭经济支柱的方案配置)
- 增额寿险的irr怎么算?如何理解irr?
- 如果预算有限,只能买一种保险,怎么买最合适?
- 20多岁的年轻人,第一份保险应该怎么买?内附保险挑选攻略+3套高性价比方案
- 46款少儿医疗险全面测评,2022年我推荐这几款儿童医疗保险!(好医保/医享无忧/暖宝保/小医仙2号)
- 2022超全小额医疗险攻略!每年只需几百元,住院不花一分钱(好医保门诊险、华泰学平险……)
- 没搞懂保险公司怎么理赔,劝你别乱买保险!(附145家保险公司电话+理赔全流程曝光)
全网高性价比保险半岛电竞网站官网 :


新品测评
保险方案
热门文章
最新文章
80151
79523
69852
69800
69745
69025
68741
68542
68005
67821
先生
女士
获取验证码







