关注微信
客服热线: 400-081-0388
首页> 保险攻略> 正文

有了长期医疗险,还需要买重疾险吗?

原创:bob体育半岛入口
2535

保 10 年、15 年、20 年的百万医疗险陆续上市,简直太香了!一年几百块,报销几百万,进口药、特效药通通都能报……

百万医疗险,绝对称得上物美价廉,但之前是无法长期续保,饱受诟病。

现在 20 年的医疗险都有了,相信很多人心里都盘算着:有了长期医疗险,还需要重疾险吗?

医疗险和重疾险都能保大病。重疾险,50 万保额,每年至少几千块。

而买份保 20 年的医疗险,每年才几百块,岂不是更划算?

真的是这样吗?今天深蓝君就用两个案例来详细聊聊。主要内容如下:

  • 保 20 年的医疗险,好不好?
  • 有了长期医疗险,还需要重疾险吗?
  • 保险种类那么多,哪些没必要买?

一、 保20年的百万医疗险,好不好?

有人说,买百万医疗险就像租房,如果哪天保险公司不 “续租” 了,随之而来就是一堆麻烦事。

最糟糕的是,生过病、理赔过、年龄超标,买不到新的医疗险,生病就只能自己扛了……

因此,平安最近推出保 20 年的 “e 生保长期医疗险”,让不少人眼前一亮:

先上车再说、骑牛找马、实现 “医疗自由” 初级阶段……各种声音不绝于耳。

不过平心而论,没有一款保险是完美的,长期医疗险也需要注意以下 3 点:

1、到期续保需审核

在 20 年到期后,如果你想继续续保,就需要经过保险公司审核了。

但具体审核什么,标准如何,暂时还不清楚,主动权掌握在保险公司手里。

我们也与保险公司反复确认过,如果到时身体不太好,可能就无法续保了。

2、保费可能涨价

以前的长期保险,价格都是一直不变的,但新出的长期医疗险可以涨价。

具体来说,想涨价要满足 4 点:

如图所示,长期医疗险什么情况下可以涨价、涨多少,都有明文规定。

比如开售 3 年内不准涨、赔付率低于 85% 不准涨、每次最多涨 30% 等。

虽然不是保险公司想涨就能涨,但多少会让人觉得心里没底。

3、保障内容有待完善

百万医疗险就像会计,喜欢斤斤计较。

虽然给你几百万的报销预算,但是花多少报多少,一分钱都不会多给。

目前,保 10 年以上的医疗险,包括平安、太平洋、新华的产品,都没有外购药服务。

也就是说,如果治疗要用到一些癌症特效药,需要去外面的药店买,是不给报销的。

另外,像平安保 20 年的长期医疗险,生病住院,你得自己先掏钱,保险公司也不会垫付。

所以说,长期医疗险虽然在续保上有所创新,但离完美保障,还有很长一段路要走。

二、有长期医疗险,还要买重疾险吗?

买保险谁都不愿意花冤枉钱,医疗险几百块就能保大病,还有必要花几千块钱买重疾险吗?

下面我们来看一个案例,看完你自然就懂了。

35 岁的黄先生不幸患癌,治疗 1 年多,花了 30 多万。

原来家里全靠他一个人赚钱,患病后家庭收入完全断了。

如今,房贷也快还不上了,家人已经做好卖房的准备……

一病回到解放前,如果癌症治疗 3 年,黄先生至少要损失 80 万 。

具体明细如下:
  • 医疗费:首年 20 万,之后每年 5 万,3 年约 30 万。
  • 营养费:癌症手术后要增强免疫力,营养费预计每年两万多万,3 年合计 8 万。
  • 护工费:为维持家庭开支,太太找了份工作,请护工每年要 4 万,3 年合计 12 万。
  • 工资损失:黄先生年薪 10 万,患病后不能上班,3 年损失 30 万。

生大病后可能无法工作,工资损失是很多人都没有考虑到的。

这笔钱本来要支付家里的生活开销、房贷车贷、孩子的教育费等,如今只能吃老本了。

如果黄先生买了保险,情况会好些吗?

1、 买了百万医疗险,怎么赔?

如果买了百万医疗险,黄先生首年 30 万的医疗费,基本都能 100% 报销。

但是,医疗险只报销治疗费,其他是不管的。

由此可见,生一场大病,医疗费只是冰山一角。

对于营养费、护工费、工资损失,这些隐形费用都是无法通过医疗险来报销的。

假如只有医疗险,黄先生还有 50 万的损失。通常情况下,也只能卖房或向亲戚朋友借钱,压力可想而知。

2、买了重疾险,怎么赔?

重疾险很简单,只要疾病达到条款约定,就可以一次性赔钱。

如果黄先生买了 50 万保额的重疾险,具体又该怎么赔?

由此可见,如果重疾险保额不够大,仍将有很大缺口无法填补。

虽然重疾险赔的钱,想怎么花就怎么花,但如果只买了 50 万保额,黄先生还有 30 万的损失。

3、医疗险、重疾险都有,怎么赔?

如果百万医疗险和重疾险都买了,又会怎样赔?

我们整理了表格如下:

如图所示,用医疗险报销医疗费,用重疾险覆盖其他费用,就能完全弥补黄先生的损失。

所以,百万医疗险和重疾险都有自己独特的功能,不能片面地说哪个更重要。

三、只买医疗险和重疾险,就够了?

为了回答这个问题, 我们再来看一个例子:

40 岁的贾先生不幸遭遇车祸,导致深度昏迷,医院救治一周后,仍不幸身故。

好好的家庭瞬间支离破碎,留下读初一的孩子,收入不高的太太,和年迈的父母......

贾先生的突然离世,给家庭经济造成了毁灭性的打击:

  • 医疗费:人死账不烂,社保报销后,家人还要自费 15 万。
  • 工资损失:贾先生年薪 30 万,还有 20 年才退休,即便不算收入增长,也有 600 万的损失。

这些收入本来要支付各种生活开销,起码还要支付 10 年,直到孩子大学毕业。

如果按每年 10 万计算,他 至少要给家人留下 100 万。

如果贾先生买齐了四大险种(重疾 50 万、意外和定寿各 100 万),发生不幸后,家人的生活能否能好过一些?

直接说结论:

买齐了四大险种,不仅能覆盖未来 10 年的家庭开支,还能留下 150 万给家人自由支配,将来孩子结婚买房都能用得上,贾先生在九泉之下也能更安心。

因此,合理搭配四大险种,才能把保障做充分,让生活更有安全感。

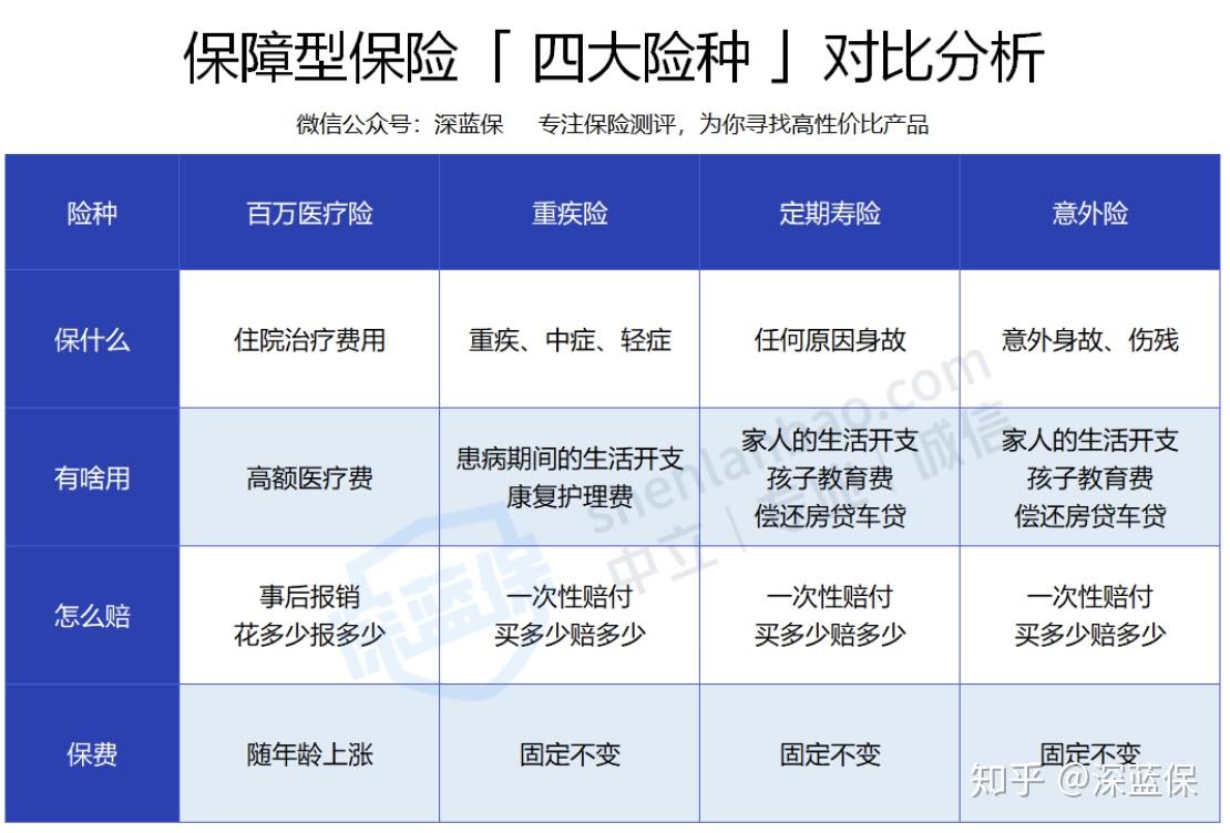
在这里,我们再总结一下四大险种的功能:

生活的不幸归结为三大类,一个是大病,一个是意外,一个是早逝,只买某个险种是不够的。

四、常见疑问答疑

长期医疗险是一种复杂的产品,三两句话说不清楚。我们整理出两个常见的问题:

1、医疗险和重疾险,能重复赔吗?

重疾险和医疗险各赔各的,两者并不冲突。

例如陈女士买了一份百万医疗险,一份 50 万保额的重疾险。不久前得了急性心肌梗塞,治疗一共花了 20 万。

医疗险能报销 20 万的治疗费,而重疾险能一次性获赔 50 万,这笔钱随便怎么花。

2、短期医疗险,要换成保20年的吗?

虽然保 20 年的长期医疗险,让人心里更踏实,但之前买的百万医疗险也并未过时。

不管是 1 年期的 尊享 e 生,还是 6 年期的好医保,保障都是很全面的。

目前,长期医疗险还是个新品种,相信市场上还会出现更多好产品,甚至是保终身的。如果你不焦急,可以再等等。

另外更换的时候,建议等新产品过了等待期再退保,这样保障才能无缝衔接。

五、写在最后

俗话说,有啥都别有病,没啥都别没钱。买保险不会让你变穷,而一场病却可以。

不同保险作用不同,想要全面的保障,四大险种缺一不少。希望大家都能科学地认识保险,用好保险。

最后,如果你在买保险时遇到什么问题,或是不知道买哪个产品,可以点击下方预约1对1保险规划服务,bob体育半岛入口 给你提供专业的建议!

免责说明:以上内容为bob体育半岛入口 意见,仅供参考;如涉及到产品信息及赔付条件,以保险公司最新产品条件具体约定内容及承保政策为准。
相关文章
有了百万医疗险,还需要买防癌医疗险吗?
随着百万医疗险的“走红”,让更多的普通人接触到了这种高保额、高免赔、低价格的医疗保险。而防癌险作为百
2021-05-17
4676
有了医保,还需要买百万医疗险吗?
从事保险科普五年多来,一直都有人问同一个问题:我已经有医保了,为什么还需要医疗险?今天,深蓝君就通过
2021-05-17
2363
百万医疗保险和重疾险的区别有哪些?有了医疗险还需要买重疾险吗?
随着大家对保险的认知越来越多,很多人都愿意通过商业保险来规避疾病风险带来的经济压力。但大家常常会有一
2024-10-15
758
保险险种有哪些?一文搞懂四大险种保障及作用!
这些年,很多人刚接触保险小白都向我反馈,买保险真心不容易!市面上保险五花八门,不知道保险险种到底有哪
2022-07-04
8305
买了重疾险还需要买百万医疗吗?有区别吗?
从事保险这么多年,身边十个朋友有九个为这个问题苦恼过:我买了重疾险还需要买百万医疗吗?医疗险才几百块
2022-10-13
2581
重疾险和百万医疗险哪个更重要?如何挑选四大险种?
不少朋友反馈:保险那么多,自己预算有限,买什么最好?重疾险和百万医疗险哪个更重要?医疗险几百块就能搞
2022-06-06
4352
适合儿童的保险有哪些?有了少儿医保,还需要买医疗险吗?
很多家长在给儿童买保险都会陷入纠结,适合儿童的保险到底有哪些?都说孩子需要买医疗险,但是有了少儿医保
2022-06-14
3026
信泰心中爱久久重疾险怎么样?这款保障全面的产品性价比如何?
信泰保险的心中爱久久重疾险是一款重疾分组多次赔付的产品,重疾、中症和轻症均有多次赔付,自带恶性肿瘤、
2019-09-17
2361
有了保20年的医疗险,还要买重疾险吗?
百万医疗险一年只要几百块,就能换来几百万保额,还能报销进口药、特效药……但无法长期续保,一直备受诟病
2022-04-06
4153
橙卫士1号在哪里可以投保?价格便宜,保障全面的多次赔付型重疾险!
在很多人的印象里,多次赔付型的重疾险比单次赔付的保障更好,无奈价格较贵。但是随着重疾险市场竞争日益激
2021-09-10
1473
热门产品榜
重疾险
意外险
医疗险
寿险
储蓄险
大力水手
核保友好、有机会享更优费率
80851
完美人生7号
女性特定疾病保障、癌症保障好
80542
达尔文11号
可选疾病额外赔、癌症/心脑血管
79523
超级玛丽13号
同种重疾二次赔、核保宽松
78451
i无忧3.0
大保司、核保宽松
69852
妈咪保贝爱常在
重疾保额高、恶性肿瘤赔付间隔短
68045
大黄蜂13号(旗舰版)
少儿特疾多次赔、重疾额外赔付高
67541
守卫者7号
重疾多次赔、可选纯重疾保障
67451
阿基米德
重疾补偿金、大公司品牌
65125
青云卫5号
重疾额外赔60%、少儿特疾赔付
63152
Baidu
map